首页 资讯 CHARLS数据库及适用科室详解

CHARLS数据库及适用科室详解

来源:泰然健康网 时间:2025年07月26日 18:03

CHARLS(中国健康与养老追踪调查),江湖人称“查尔斯”,是北京大学搞的国家级大型追踪调查,专门记录45+中老年人的健康、经济、家庭关系等数据,用以分析我国人口老龄化问题,推动老龄化问题的跨学科研究。

简单粗暴版解释:
如果你是研究“老龄化”的,它就是你的“数据亲妈”;
如果你是发愁没数据的医学生,它就是你的“论文再生父母”;
如果你在科室卷不动临床数据,它就是你的“弯道超车神器”!

四大核心优点:
全国覆盖:28个省、150个县区,数据比你的外卖选择还丰富! 超长待机:2011年启动,2-3年更新一次,追数据比追剧还爽! 多维透视:从血压血糖到存款保险,连“和子女吵架频率”都能研究! 免费白嫖:注册就能下载,科研人的眼泪(穷的)终于流干了!

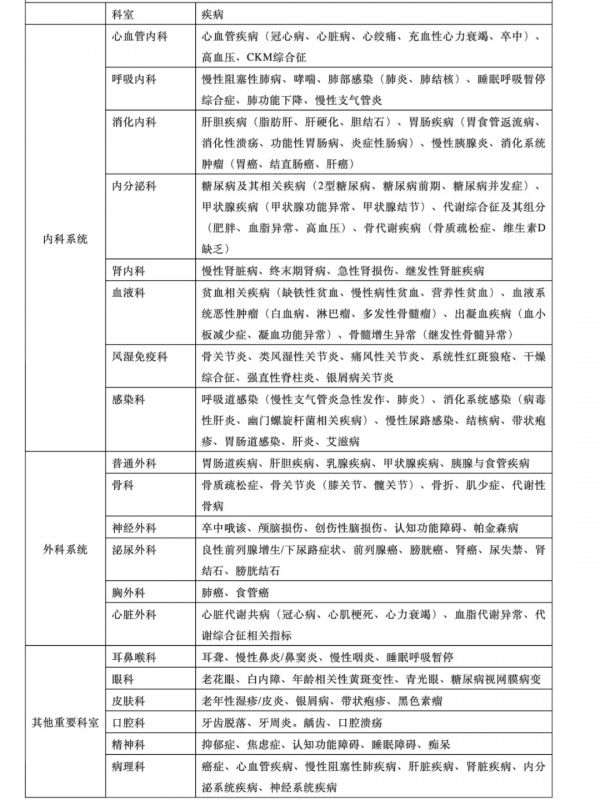
不同科室对应疾病分类

内科系统

心血管内科: 心血管疾病(冠心病、心脏病、心绞痛、充血性心力衰竭、卒中)、高血压、CKM综合征 呼吸内科: 慢性阻塞性肺病、哮喘、肺部感染(肺炎、肺结核)、睡眠呼吸暂停综合症、肺功能下降、慢性支气管炎 消化内科: 肝胆疾病(脂肪肝、肝硬化、胆结石)、胃肠疾病(胃食管返流病、消化性溃疡)、功能性胃肠病、炎症性肠病、慢性胰腺炎、消化系统肿瘤(胃癌、结直肠癌、肝癌) 内分泌科: 糖尿病及其相关疾病(2型糖尿病、糖尿病前期、糖尿病并发症)、甲状腺疾病(甲状腺功能异常、甲状腺癌)、代谢综合征及其组分(肥胖、血脂异常、高血压)、骨代谢疾病(骨质疏松症、维生素D缺乏) 肾内科: 慢性肾脏病、终末期肾病、急性肾损伤、继发性肾脏疾病 血液科: 贫血相关疾病(缺铁性贫血、慢性病性贫血、营养性贫血)、血液系统恶性肿瘤(白血病、淋巴瘤、多发性骨髓瘤)、出血性疾病(血小板减少症、凝血功能异常)、骨髓增生异常(继发性骨髓病) 风湿免疫科: 关节炎、类风湿性关节炎、系统性炎症疾病、系统性红斑狼疮、干燥综合征、强直性脊柱炎、免疫相关炎症疾病 感染科: 慢性乙型肝炎、丙型肝炎、结核病、HIV感染、寄生虫病、梅毒、肝脏寄生虫病、肠道感染、肝炎、艾滋病

外科系统

普通外科: 胃肠道疾病、肝胆疾病、乳腺疾病、甲状腺疾病、腹腔与食管疾病 骨科: 骨质疏松症、关节炎(膝关节、髋关节)、骨折、肌少症、代谢性骨病 神经外科: 卒中损伤、颅脑损伤、创伤性脑损伤、认知功能障碍、帕金森病 泌尿外科: 良性前列腺增生/下尿路症状、前列腺癌、膀胱癌、肾癌、尿失禁、肾结石、膀胱结石 胸外科: 肺癌、食管癌 心脏外科: 心脏代谢共病(冠心病、心肌梗死、心力衰竭)、血脂代谢异常、代谢综合征相关指标

其他重要科室

耳鼻喉科: 耳聋、慢性鼻炎/鼻窦炎、慢性咽喉炎、睡眠呼吸暂停 眼科: 老花眼、白内障、年龄相关性黄斑变性、青光眼、糖尿病视网膜病变 皮肤科: 老年性瘙痒/皮炎、银屑病、带状疱疹、色素斑 口腔科: 牙周疾病、牙周炎、龋齿、口腔溃疡 精神科: 抑郁症、焦虑症、认知功能障碍、睡眠障碍、痴呆 病理科: 癌症、心血管疾病、慢性阻塞性肺疾病、肝胆疾病、肾脏疾病、内分泌系统疾病、神经系统疾病

【基础款:新手友好型研究】

横断面研究: 单年份数据一键分析,例如《中国脑卒中患者头痛患病率及危险因素的CHARLS研究》、《社会隔离和孤独与心血管疾病的关系》

【进阶款:时间魔法系列】

队列研究: 追踪数据转时间魔法,例如《老年人肌肉减少症状态的双向转换:来自CHARLS的纵向证据》、《身体圆度指数轨迹与心血管疾病发病率:来自中国健康与退休纵向研究的证据》

【高端玩家区】

健康经济学: 医保、贫困、健康公平,例如《健康保险报销比例对中老年人医院选择的影响》、《基于CHARLS 2011–2018的中国中老年残疾人口卫生服务利用不平等变化研究》

【技术流专区】

机器学习预测: 用CHARLS做预测模型,例如《基于CHARLS数据库的中国老年人跌倒风险预测模型》、《基于机器学习的老年高血压患者心脏病发生风险预测研究》

【脑洞大开区】

什么?戴假牙还和认知有关: 例如《戴假牙对体力活动的影响与老年人认知功能障碍有关》

Post navigation

相关知识

数据库简介
中国健康与养老追踪调查CHARLS
菜谱数据库,包括7个数据库,15万余种菜品数据库
饮食通用的什么数据库
2014年CHARLS生命历程调查正式出征
医学数据分析的公开数据库指南
CHARLS
七大老年健康调查数据库
药品数据库:全面解读药物信息,助力健康选择
食品卡路里数据库是什么

网址: CHARLS数据库及适用科室详解 https://www.trfsz.com/newsview1604067.html

推荐资讯