「绿茶」是个好东西,能减少内脏脂肪!研究证实:绿茶中的活性成分可帮助减少肝脏脂肪含量并防止肝损伤
在中华文明的长河中,茶扮演着不可或缺的角色,其历史可以追溯到神农氏时代。中国作为茶文化的发源地,绿茶以其独特的清香和健康益处而广受欢迎。从古代起,人们就认识到喝茶不仅能够提神醒脑,还具有降血压、降血脂等保健功效。随着现代生活节奏加快,健康意识的提升让人们更加关注天然食品中的活性成分及其对健康的潜在影响。
近日,一项来自中国医科大学的研究通过临床随机对照试验、动物模型实验和体外试验,发现绿茶富含表没食子儿茶素没食子酸酯 (EGCG),能够缓解非酒精性脂肪性肝病 (NAFLD)的进展。该研究题为“Epigallocatechin gallate alleviates non-alcoholic fatty liver disease through the inhibition of the expression and activity of Dipeptide kinase 4”,发表在Clinical Nutrition杂志。

非酒精性脂肪性肝病(NAFLD)已成为全球最常见的慢性肝病原因,若不及时治疗干预,它可能会演变为更严重的疾病,如肝炎、肝硬化甚至肝细胞癌。考虑到NAFLD与肥胖症和2型糖尿病等代谢性疾病之间的紧密联系,预计未来几年内NAFLD的患病率以及晚期肝病患者的比例将显著上升,给社会带来沉重的经济和临床负担。尽管存在这一严峻形势,但目前对于NAFLD的有效治疗方法仅限于生活方式的调整,尚无专门药物获得批准用于治疗此病。
面对这样的挑战,研究人员将目光投向了自然界中的一种神奇成分——绿茶中的表没食子儿茶素没食子酸酯 (EGCG),它是绿茶中含量最丰富的多酚儿茶素。以往的研究表明,EGCG不仅能改善肝脏抗脂肪吸收活性,还能通过抑制线粒体活性氧驱动的铁死亡来预防肝脏脂毒性,防止肝脏脂质积聚和损伤,并调节肠道免疫功能。更重要的是,二肽基肽酶4(DPP4),也称为T细胞表面抗原CD26,在NAFLD的发展过程中扮演着重要角色,而EGCG似乎能够通过抑制DPP4的表达和活性来缓解NAFLD的症状。
在这项综合性的研究中,研究人员共招募了20名符合条件的NAFLD患者参与,每位参与者需要连续24周每天服用含300毫克EGCG的软糖片。最终,15名患者完成了整个疗程,并在基线及第12周和第24周接受了评估。
研究人员发现,在干预期的第 12 周,肝脏脂肪含量与基线相比无显著增加。然而,在 24 周 EGCG 治疗后,患者的肝脏脂肪含量与基线相比显著降低。其中两名患者在 24 周治疗期结束时出现脂肪肝消退,总体 NAFLD 缓解率为 13.33%。

图1:EGCG治疗 12 周和 24 周后研究终点相对于基线的变化
相对于基线值,这 15 名接受 EGCG 治疗的患者腰围和腰臀比均显著降低。同样,这些受试者的总胆固醇水平在 24 周后也显著降低。为了评估患者 DPP4 水平的变化并确定 EGCG 是否可以抑制 DPP4,研究人员对血清 DPP4 水平进行了量化。结果发现,与健康组相比,NAFLD 患者的 DPP4 水平显著升高,而 EGCG 治疗降低了这些 DPP4 水平,这种效果在介入治疗 24 周后最为明显。
在动物实验方面,喂食高脂饮食(HFD)并接受EGCG处理的小鼠表现出较低的肝脏重量与体重比(LW/BW),同时伴有血清甘油三酯(TG)、低密度脂蛋白胆固醇(LDL-C)和炎症因子IL-6水平的减少,以及高密度脂蛋白胆固醇(HDL-C)水平的增加趋势。进一步分析表明,EGCG有助于纠正因高脂饮食引起的代谢紊乱,包括下调脂质合成相关基因Fasn的表达,上调脂质氧化相关基因表达,从而改善肝脏脂质代谢状况。

图2:EGCG 改善 HFD 诱导的小鼠肝重和代谢紊乱
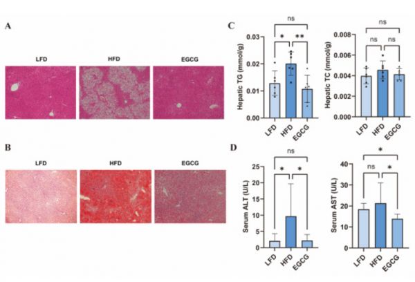
接下来,研究人员检查了EGCG对高脂饮食(HFD)小鼠肝脏健康和脂肪堆积的影响。结果非常鼓舞人心:喂食了EGCG的小鼠,其肝脏的脂肪变性、炎症以及肝脏肿胀都明显减少了。这意味着EGCG可以帮助保护肝脏免受高脂饮食造成的损害。
更具体地说,与只吃高脂食物的小鼠相比,那些也服用了EGCG的小鼠体内甘油三酯(TG)的脂肪含量显著下降了,这意味着肝脏中储存的有害脂肪减少了。此外,服用EGCG小鼠的肝功能有所改善——它们血液中丙氨酸氨基转移酶(ALT)和天冬氨酸氨基转移酶(AST)水平有所下降。这两种酶通常在肝脏受损时会释放到血液中,因此它们的水平降低表明肝脏受到了更好的保护,损伤减少了。

图3:EGCG 可减轻高脂饮食引起的肝损伤并减少肝脏脂质蓄积
最后,为了验证EGCG对DPP4的具体作用机制,研究人员使用人肝癌细胞系HepG2建立了NAFLD模型,并发现EGCG确实可以通过抑制DPP4的表达和酶活性来减少细胞内的脂质积累,进而改善脂质代谢。分子对接分析证实了EGCG可以直接结合并抑制DPP4,提供了一个可能的靶点用于开发新的治疗策略。

图4:EGCG能够通过抑制DPP4的表达和活性来改善脂质在细胞内的积累和脂质代谢
综上所述,这项研究不仅证明了EGCG作为一种天然存在的化合物,在NAFLD防治中的巨大潜力,而且为理解其背后复杂的分子机制提供了宝贵线索。EGCG的安全性和耐受性良好,不会引起明显的副作用,这使得它在未来有可能成为一种理想的辅助治疗药物。随着进一步的研究和验证,我们或许能够在不久的将来见证一杯简单的绿茶变成守护健康的秘密武器,为广大NAFLD患者带来新的希望!
参考文献:
Yang M, Yan R, Sha R, et al. Epigallocatechin gallate alleviates non-alcoholic fatty liver disease through the inhibition of the expression and activity of Dipeptide kinase 4. Clin Nutr. 2024;43(8):1769-1780. doi:10.1016/j.clnu.2024.06.018
版权声明 本网站所有注明“来源:生物谷”或“来源:bioon”的文字、图片和音视频资料,版权均属于生物谷网站所有。非经授权,任何媒体、网站或个人不得转载,否则将追究法律责任。取得书面授权转载时,须注明“来源:生物谷”。其它来源的文章系转载文章,本网所有转载文章系出于传递更多信息之目的,转载内容不代表本站立场。不希望被转载的媒体或个人可与我们联系,我们将立即进行删除处理。
相关知识
中国医大研究证实,经常喝茶,有助于减少脂肪肝,防止肝损伤
普洱减内脏脂肪吗,探究普洱茶对于减少内脏脂肪的效果
研究发现:亚麻籽可减少肝脏脂肪含量,显著改善脂肪肝
绿茶+运动,减轻脂肪肝
普洱茶能降脂肪吗,探究普洱茶的减肥效果:它能否帮助减少脂肪?
无需节食!吃饭一个改变,脂肪肝好转了!4个月肝脏脂肪减少24%
『减肥集』18个月有效减肥,绿茶就能消灭脂肪肝!
经常喝绿茶会伤肝脏吗? 养肝护肝应该喝这些茶
绿茶—抗脂肪肝的“绿色精灵”
普洱茶能减内脏脂肪吗,探究普洱茶的减肥功效:能否减少内脏脂肪?
网址: 「绿茶」是个好东西,能减少内脏脂肪!研究证实:绿茶中的活性成分可帮助减少肝脏脂肪含量并防止肝损伤 https://www.trfsz.com/newsview1870250.html
推荐资讯
- 1发朋友圈对老公彻底失望的心情 12775
- 2BMI体重指数计算公式是什么 11235
- 3补肾吃什么 补肾最佳食物推荐 11199
- 4性生活姿势有哪些 盘点夫妻性 10428
- 5BMI正常值范围一般是多少? 10137
- 6在线基础代谢率(BMR)计算 9652
- 7一边做饭一边躁狂怎么办 9138
- 8从出汗看健康 出汗透露你的健 9063
- 9早上怎么喝水最健康? 8613
- 10五大原因危害女性健康 如何保 7828
