关于举办浙江农林大学暨阳学院第十一届健康文化节的通知
来源: 时间:2026年02月26日 03:03
为响应“健康中国”号召,普及中华优秀传统养生文化,提升我校师生健康意识与自我保健能力,通过一系列生动、有趣的互动体验和专业的医疗咨询,让广大师生“零距离”感受中医药文化的魅力,学会科学养生,缓解学业与工作压力,特举办浙江农林大学暨阳学院第十一届健康文化节。现将有关事项通知如下:
一、活动主题
悦动养生,“医”路同行
二、开幕式
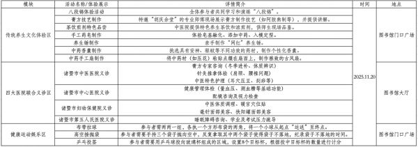
时间:2025年11月20日(周四)中午12:30
地点:浙江农林大学暨阳学院图书馆门口广场
三、活动对象
学院全体在校师生
四、举办单位
主办:学工部·团委、生物环境学院
承办:生物环境学院分团委、学生会、生物环境学院中药学学生党支部
协办:暨阳学院工会、妇联、诸暨市中医医院、诸暨市中心医院、诸暨市妇幼保健院、诸暨市第五人民医院
五、活动内容安排

欢迎广大师生积极参与!
学工部·团委 生物环境学院
2025年11月14日
相关知识
关于举办浙江农林大学暨阳学院第十一届健康文化节的通知
医学院举办第二届健康文化节暨世界卫生日主题宣传活动
浙江省卫生健康委办公室 浙江省红十字会办公室关于调整浙江省人体器官捐献评估组成员的通知
巩义市第十四届健康文化节暨巩义市总医院第七届健康科普大赛举行
信阳农林学院携手大象心理开展大学生心理健康文化节活动
关于举办东南大学第十一届大学生健康素养竞赛的通知
关于举办南京航空航天大学后勤集团第十四届文体节开幕式暨职工趣味运动会的通知
关于举办第十八届大学生心理知识竞赛的通知
关于举办2024年黑龙江省第十一届学生健康活力系列锦标赛的通知
关于举办湖州师范学院第十二届大学生企业经营沙盘模拟竞赛的通知
网址: 关于举办浙江农林大学暨阳学院第十一届健康文化节的通知 https://www.trfsz.com/newsview1903507.html
推荐资讯
- 1发朋友圈对老公彻底失望的心情 12775
- 2BMI体重指数计算公式是什么 11235
- 3补肾吃什么 补肾最佳食物推荐 11199
- 4性生活姿势有哪些 盘点夫妻性 10428
- 5BMI正常值范围一般是多少? 10137
- 6在线基础代谢率(BMR)计算 9652
- 7一边做饭一边躁狂怎么办 9138
- 8从出汗看健康 出汗透露你的健 9063
- 9早上怎么喝水最健康? 8613
- 10五大原因危害女性健康 如何保 7828
资讯热点排名
资讯热点
