低成本生物降解塑料来了,自然降解、堆肥、海洋环境都适用——中国环境网
随着全球环境问题的日益凸显,废塑料污染防治已成为当前国际社会共同面对的重大焦点环境问题。在第53个世界环境日来临之际,我们来盘点当前生物降解塑料的使用情况与其可持续发展路径。
生物降解塑料作为具有显著环保效益的新材料,成为解决塑料污染重要的材料。而在实际使用中,因价高、质量参差不齐等问题,生物降解塑料全面普及替代传统塑料仍面临诸多挑战。近期,一种生物降解通用促进剂打破了这僵局,或将成为未来破解废塑料降解难题的重要利器。
降解塑料为何不受市场青睐
对传统塑料最具替代优势的生物降解塑料,作为市场“新宠”一度被看好,而实际市场上生物降解塑料的使用状况并不理想。生产成本较高,市场接受度较低,导致降解塑料的普及面临较大的困难。在北京物美、首航一些连锁商超里,基本仍在使用传统塑料的齐口袋,只在结账口提供降解购物袋。“一个可降解塑料袋分大中小三种,价格从3角-1元钱不等。”一些餐饮企业的外卖包装有纸袋、降解塑料袋和传统塑料袋混用;菜市场、水果店和菜店都在使用传统塑料袋,“一个普通塑料袋最低两分钱,降解袋子七、八角。一天下来的消耗吃不消。”一个体经营主道出了其中缘由。
降解塑料袋的价格是传统塑料袋的10-50倍,价格居高不下是降解塑料难以替代的主要因素。就生物基降解塑料制品的投资来讲,生产1吨PLA需要2.3吨玉米原料,用秸秆作原材料的话则需要6吨,原料高成本是生物基塑料不能很好市场化的关键因素。事实上,因研发、设备投入等产业链的成本负重,也是其他类降解塑料难以全面替代传统塑料的客观因素。
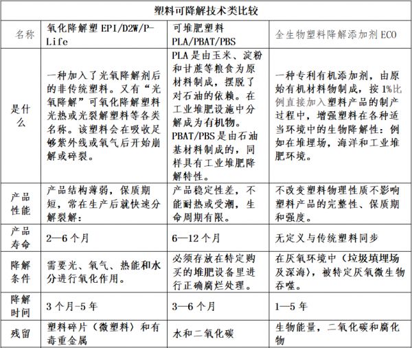
其次,降解塑料在性能稳定性、生命周期、加工难度以及降解条件等存在的局限,也制约了其市场的普适性。像光氧化降解塑料EPI/D2W/P-Life,其结构薄弱,保质期短,产品寿命2~6个月,一旦接触光就被裂解,失去使用价值。部分降解塑料需要在特定温度、湿度和设施等条件下才能实现有效降解,无疑增加了使用的复杂性,降解塑料亟需提质升级。
在回收方面,降解塑料同样面临着诸多挑战。目前,降解塑料的回收体系尚不健全,缺乏有效的分类和收集机制,导致许多降解塑料在废弃后未能被有效回收利用,从而造成与传统塑料类似的污染问题。同时,由于缺乏统一的处理标准和规范,许多降解塑料在特定环境下难以实现有效降解,甚至可能对环境造成潜在威胁。有必要建立完善的降解塑料回收体系,制定统一的处理标准和规范,以推动废塑料的资源化、减量化,无害化处理进程。




目前市场上的塑料可降解技术比对
生物降解塑料新赛道
创新是最好的保鲜剂。浙江银锐采用了不同的科研路径,走出一条生物降解塑料的新赛道。ECO妙元素是一种在传统塑料制作过程中添加的塑料生物降解通用促进剂。基于昆虫啮食高效降解塑料的机制,通过逆向仿生的方法,采用生物同化技术,让微生物在塑料表面制造一种生物膜结构进行细胞繁殖。该生物膜在有适合的微生物接触的情况下形成。有助于扩大分子的结构,为微生物制造更大空间,并在聚合物链上发出吸引其他微生物的化学信号来进食塑料,进而提升生物降解速率。
妙元素吸引了600多种不同类型的微生物来消耗聚合物。微生物产生的酶与妙元素发生反应,从而产生催化剂分解聚合物的分子量,使微生物更容易消耗塑料。
由微生物产生的降解过程不会在货架或日常有氧的生活环境中发生,只有将产品放置在活跃的微生物环境中方才降解。添加了ECO妙元素的塑料只有在厌氧条件(如:垃圾填埋场)、海洋环境、堆肥情况下诱导微生物对有机质的生物降解,残留物为生物能量,二氧化碳和腐化物。
ECO妙元素成份以多糖、脂肪酸和氨基酸为主,在传统塑料加工过程中添加0.5%-1%的ECO妙元素,不会产生有害物质,不改变原有的耐用性,也不改变传统塑料制品加工设备和工艺流程,即可使塑料生物降解,达到生物降解塑料检测标准。1800多次检测数据已证明该剂的真实使用效果。除了石油基传统塑料添加ECO妙元素可生物降解外,生物基塑料添加妙元素后也可实现在填埋和海洋环境下的降解,解决了生物基降解塑料只有堆肥环境下降解的局限。更重要的是一个添加ECO妙元素的可降解塑料袋其成本只增加了一分钱,在性能上与传统塑料相近,甚至在某些方面更具优势,满足了实际应用需求。
当前,ECO妙元素已应用于Costco、MO&CO、Disney、Guess、Tomboy Jeans、稻香集团、香港美心集团、中国铁路、费罗列,台塑集团等众多企业的产品中,并取得了显著的环保效果。
在降解塑料的推广和应用上,政策的支持和引导至关重要。通过制定税收优惠政策,鼓励质优价廉的降解塑料的广泛应用。加强市场质量监管,限制传统塑料的生产和使用,为降解塑料的普及创造有利的市场环境。
生物降解塑料的未来已来,随着该产品的广泛应用,有助于推动降解塑料相关产业链的健康发展,为我国环保事业注入新的动力,并为解决全球“白色污染”问题提供中国方案。
相关知识
常见应用场景大起底:生物降解塑料用在哪?
科学网—可降解塑料:“环境友好”却存“健康隐患”
【中国科学报】可降解塑料:“环境友好”却存“健康隐患”
日研发海洋生物降解塑料
海藻保鲜膜:来自海洋的天然“塑料”
中华人民共和国海洋环境保护法
可降解塑料“背刺”人类:“环境友好”却存“健康隐患”—新闻—科学网
复旦环境系王梓萌团队ES&T:传统与可降解微塑料均可对土壤磷循环造成损害
2014年自然生态环境
日本正式开启“排污入海”,中国生态环境部:密切监测跟踪研判对海洋辐射环境影响
网址: 低成本生物降解塑料来了,自然降解、堆肥、海洋环境都适用——中国环境网 https://www.trfsz.com/newsview1927769.html
推荐资讯
- 1发朋友圈对老公彻底失望的心情 12775
- 2BMI体重指数计算公式是什么 11235
- 3补肾吃什么 补肾最佳食物推荐 11199
- 4性生活姿势有哪些 盘点夫妻性 10428
- 5BMI正常值范围一般是多少? 10137
- 6在线基础代谢率(BMR)计算 9652
- 7一边做饭一边躁狂怎么办 9138
- 8从出汗看健康 出汗透露你的健 9063
- 9早上怎么喝水最健康? 8613
- 10五大原因危害女性健康 如何保 7828
