12 大要点轻松搞定 3 种 α
2 型糖尿病进展的关键因素是胰岛β细胞代偿功能不足,中国人群β细胞功能异常以早相分泌缺失为主,同时我国居民饮食结构中以碳水化合物摄入为主,因而我国糖尿病患者血糖的特点表现为餐后血糖升高的人群比例较多,而众多研究证实 α- 糖苷酶抑制剂(AGI)类药物能延缓碳水化合物吸收,以控制餐后血糖为专长,是多项国内外糖尿病指南推荐的一线选择,其更适合中国 2 型糖尿病患者,很好地解决了中国糖尿病患者餐后血糖升高的难题,被推崇为「最适合中国人饮食的降糖药」。
目前临床上最常用的α- 糖苷酶抑制剂(AGI)是在我国已上市有阿卡波糖、伏格列波糖、米格列醇,那么这三种这种药物你对它了解多少?各自有何特点?该如何使用?临床应用中又有哪些注意事项呢?笔者参考文献,做一简述,以飨读者。
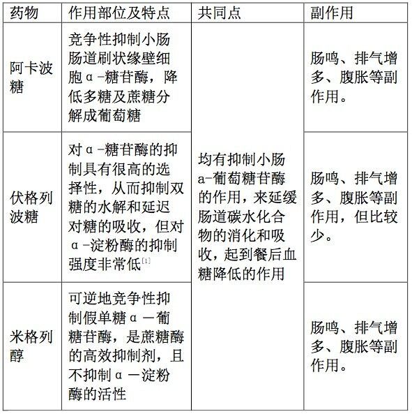
1. 阿卡波糖、伏格列波糖和米格列醇三种药物的比较

2. AGI 是如何降低餐后血糖?
我们知道糖尿病患者出现的餐后血糖问题主要表现为饭后 1~2 小时血糖特别高,如果营养物质的吸收不是那么猛烈,而是缓慢进行的,餐后血糖就不会阵发性出现高峰,α- 糖甘酶抑制剂就是基于这样一个原理,它是一种作用独特的降糖药物, 其降糖机制不是促进胰岛素分泌也不是促进外周组织对血糖的利用, 而是通过抑制淀粉类食物所产生的糖类在小肠前部分的吸收来起到降低因进餐而导致的餐后血糖的升高,而通过对餐后血糖的改善也会间接改善空腹血糖。[2]
3. 各种 AGI 的用法用量

4. AGI 都可以用于哪些糖尿病患者?
作为可以延迟食物吸收的药物,AGI 类药物可以用于 2 型糖尿病,也可以用于辅助用于 1 型糖尿病,用以帮助控制餐后血糖。但要注意出现糖尿病急性并发症如酮症酸中毒或者高渗性昏迷时,不能应用口服降糖药,此时应根据医生医嘱应用胰岛素。
5. AGI 服用时间有什么要求?
阿卡波糖应该在进餐时和第一口饭嚼服,伏格列波糖、米格列醇应该在进餐时或进餐前服用,这样能够更好达到延缓食物吸收的目标。从作用上看是吃一次,对这一餐餐后血糖有作用,一般看三餐餐后血糖情况,看加在哪一餐为好。多数患者一日口服三次。
6. 注意 AGI 的副反应
AGI 与其它糖尿病药物并用时有时出现低血糖(不到 0.1~5%),单独应用时偶见低血糖(不到 0.1%)。
AGI 作用部位在小肠,因为延缓食物吸收,糖类在小肠内分解及吸收时间变长,在肠停留时间也延长,导致肠道细菌酵解产气增多,可以引起排气次数增多,腹胀、腹痛、腹泻等,实际运用中若不遵循小剂量起始的原则,最开始就按照足量给予,往往导致初次使用的患者胃肠道反应明显,腹胀、腹痛、排气增加等,以至于患者耐受性差,依从性较差,最终导致药物停用,得不偿失,所以在实际运用中须遵循小剂量起始的原则,随着服药时间的延长,这些副作用可能会缓解。[3]
7. AGI 有哪些禁忌证
(1)严重酮体症、糖尿病昏迷或昏迷前的患者。因必须用输液用胰岛素迅速调节高血糖,所以不适于服用本品。
(2)严重感染的患者、手术前后的患者或严重创伤的患者。因有必要通过注射胰岛素调节血糖,所以也不适于服用本品。
(3)孕妇、哺乳期妇女、儿童者也禁用此类药物;有恶性肿瘤者、过度嗜好烟酒者不宜用。
(4)对本品的成分有过敏史的患者。[4]
8. AGI 对肝肾有损伤吗?
AGI 主要在肠道局部发挥作用、排泄,仅有很少量(1%~2%)被肠道吸收入血,一般对肝肾功能无影响,已合并轻、中度肝肾功能不全者可以服用。个别药物偶尔出现伴随黄疸、GOT、GPT 上升等的严重肝功能障碍(不到 0.1%),在医生的指导下停药或对症处理后即可恢复正常。
9. 服用 AGI 发生低血糖时的注意事项
α- 葡萄糖苷酶抑制剂与其他口服降糖药或胰岛素联合应用时,如发生低血糖,应静注或口服葡萄糖治疗。服用蔗糖或一般甜食无效,一般甜食的主要成分多是蔗糖,蔗糖是一种双糖(两个葡萄糖分子组成),对于没有服用 AGI 的患者,吃这种糖能够起到改善低血糖的作用;但服用了 AGI 的患者,出现低血糖时,由于 AGI 对双糖分解的抑制作用,血中葡萄糖的上升速度就会明显变慢,对于需要紧急处理的低血糖症来讲,就会有风险。所以服用 AGI,如果发生低血糖时,请直接喝葡萄糖水,或者口服葡萄糖片或静脉输注葡萄糖。
10. 餐中没吃主食,只吃了肉食 AGI 有用吗?
AGI 只对碳水化合物起作用,而在肉类食品中,蛋白质和脂肪是主要的营养素,碳水化合物的含量极少。所以,对于以蛋白质和脂肪饮食为主引起的餐后血糖升高,AGI 类药物挥不了作用。
11. AGI 类药物都需要嚼服吗?老人牙齿不好,咬不动咋办?
阿卡波糖的需在吃第一口饭时嚼碎服用,但伏格列波糖、米格列醇的服用方法和阿卡波糖服用稍有不同,只需要进餐时整片吞服即可,所以牙口不好、不便咀嚼老年人可以选择伏格列波糖、米格列醇。
12. AGI 哪些药物会影响其效果?
泻药和止泻药、肠道吸附剂,助消化药的酶制剂,抗酸药及考来烯胺等可以削弱 AGI 类药物的疗效,如果要用这些药,最好请医生换一种降糖药。
参考资料:
[1] 小高裕之(武田薬品). 日本栄養・食糧学会誌 (1992)45, 27.
[2] 李洪梅.α- 葡萄糖苷酶抑制剂的临床应用 [J]. 中国医刊,2007,42(10).
[3] 衡先培 朱志章 郑健 .[M]. 实用糖尿病中西医结合治疗,北京 人民军医出版社 2006,108-111.
[4] 杨文英. 葡萄糖苷酶抑制剂类药物临床研究和应用 [J]. 中国实用内科杂志,2014,(10):939-941.
编辑: 李晴
相关知识
食材配送轻松搞定
快速瘦腿方法大全 五个动作轻松搞定
12道简单海鲜食谱,轻松搞定高端美味
3款创意冰咖啡,轻松在家搞定!☕️
15分钟轻松搞定的3款健康早餐
3本健身餐食谱,让小白也能轻松搞定健康餐
身体局部脂肪只需3招轻松搞定
新家必备3款小家电,轻松搞定家务
轻松搞定宝宝脏衣服5个方法
3种冷萃咖啡方法,轻松搞定夏日清凉饮品
网址: 12 大要点轻松搞定 3 种 α https://www.trfsz.com/newsview884267.html
推荐资讯
- 1发朋友圈对老公彻底失望的心情 12775
- 2BMI体重指数计算公式是什么 11235
- 3补肾吃什么 补肾最佳食物推荐 11199
- 4性生活姿势有哪些 盘点夫妻性 10428
- 5BMI正常值范围一般是多少? 10137
- 6在线基础代谢率(BMR)计算 9652
- 7一边做饭一边躁狂怎么办 9138
- 8从出汗看健康 出汗透露你的健 9063
- 9早上怎么喝水最健康? 8613
- 10五大原因危害女性健康 如何保 7828
