头晕心悸 冷汗 = 低血糖?千万别漏诊这个病!诊疗思路一文总结
「大夫,我有低血糖,你给我查查!」
「昨天突然出现头晕、心慌、出冷汗,吃了东西、休息一会就好了……」
在内分泌科门诊,这个场景很常见,出现类似情况,患者和医生都会首先想到低血糖,但是,如果不仔细甄别,很容易做成「冤假错案」!病例资料
患者男,48 岁。就诊时间:2024 年 07 月 08 日【主诉】:反复头晕、心悸、出汗 2 年余。【现病史】:2 余年前开始出现反复头晕、心悸、出汗、乏力,无明显饥饿感,多数情况下未即时测血糖,运动后或空腹、晚餐前均曾发生,休息或进食后数分钟缓解,曾测血糖最低 2.6 mmol/L(当时稍感头晕不适,无上述典型症状),无头痛,无胸闷、胸痛,无腹痛、腹胀、恶心,无口干、多饮,无怕热或畏寒等。2天前上述症状再发,当时于运动场当裁判,场地较闷热,站立时间长,无剧烈运动,休息及进食后,数分钟后缓解,缓解后 2 小时仍感头晕及疲劳感,再次就诊我科门诊,拟「低血糖?」收住院。起病以来,精神、睡眠、体力、胃纳尚可,大小便正常,近期体重无明显增减。【既往史、家族史】:无特殊。【个人史】:吸烟史 20 余年,机会性饮酒,2 年前开始减少饮酒量。【体格检查】:
【初步诊断】:低血糖症?
诊断分析
本案例患者为中年男性,2 年余反复出现头晕、心悸、出汗,发生时间点不定,空腹、餐后、晚餐前、运动后,无明显剧烈运动但长久站立等状态均有发生,症状出现时无明确低血糖证据,休息或进食后能缓解,缓解后 1~2 小时仍有疲劳感。也曾测末梢血糖 2.6 mmol/L,但仅稍感头晕,未伴上述典型症状。此次拟「低血糖症?」收住院。问题来了
1、是不是低血糖?
常规检验:

OGTT 延长试验:

患者既往无「糖尿病」及「糖尿病」家族史,否认任何药物使用史,无长期大量饮酒史。体格检查无营养不良。入院生化检查排除肝、肾或心力衰竭,皮质醇不低,儿茶酚胺正常。OGTT 延长试验正常,反应性低血糖不支持。糖尿病自身抗体均阴性,患者 C 肽及胰岛素水平无明显升高,胰岛素自身免疫综合征不支持。会不会存在不典型的胰岛素瘤?
进一步检查:
(1)饥饿试验:
胰岛素瘤具有不恰当地自主分泌胰岛素的特性,大多数胰岛素瘤病人在禁食 24 小时内会诱发出低血糖,若 72 小时后仍无症状,可基本排除本病。
患者饥饿 40 小时因无法耐受饥饿感终止试验,试验未激发出低血糖,也无头晕、心悸、出汗等低血糖症状出现,试验结束时葡萄糖(Glu)3.51 mmol/L,β-羟基丁酸(D3H)2.23 mmol/L,胰岛素(INS)27.67 pmol/L,C 肽(C-P)0.294 nmol/L。
(2)胰腺磁共振:
未见明显异常。
综上:患者低血糖证据不足。
2、脑源性?
2 年前一次发病后查颅脑磁共振未见明显异常,结合患者无肢体抽搐、牙关紧闭、大小便失禁等,考虑癫痫可能性小。
3、心源性?
初步:

24 小时动态心电图期间患者未发作上述症状,因此也并未发现有异常心电图情况。
进一步:
患者发病部分情况下是在运动后发生,是否可通过运动再激发症状来进一步排除是否心源性?
平板运动试验,是目前应用最广泛的心电图运动负荷试验,通过运动增加心脏负荷而诱发心肌缺血,从而观察是否出现缺血性心电图改变的试验方法。
(1)平板运动试验:

结果:活动平板试验 阴性。
(2)直立倾斜试验

检查结论:
基础试验阴性(-),药物试验阳性( )
阳性表现:血管抑制型
结合试验结果及患者症状,最终考虑诊断:迷走神经性晕厥(血管抑制性)。
晕厥的诊疗思路梳理
晕厥是由一段时期内脑部营养性血流供应不足导致短暂性意识丧失(transient loss of consciousness, TLOC)的临床综合征,最常见的原因是体循环血压突然下降。
第一步:对短暂性意识丧失(TLOC)和疑似晕厥患者,初始评估的重点是区分真性晕厥与其他事件。
绝大多数晕厥的基础病因都是一过性、自限性体循环血压降低,发作很少持续超过 1~2 分钟。另外还应考虑意识丧失的其他原因,例如头部创伤、癫痫发作、中毒或代谢紊乱等。

第二步:为确定 TLOC 发作是真性晕厥还是其他一些事件引起,需要详细采集病史、体格检查及初始评估。

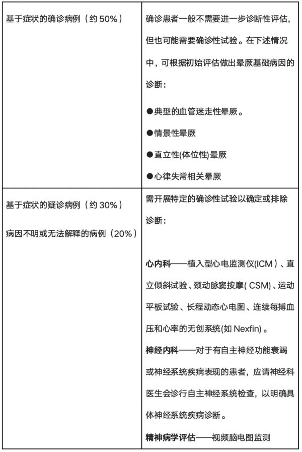
第三步:基于初始评估的进一步评估
初始评估可能得出以下几种结果:基于症状的确诊病例,基于症状的疑诊病例,病因不明或无法解释的病例。

血管迷走神经性晕厥
反射性晕厥既往称为神经介导性晕厥,是由包括血管舒张和/或心动过缓的反射性反应导致体循环低血压和脑灌注不足从而引起的 TLOC。反射性晕厥的类型包括血管迷走性晕厥、情景性反射性晕厥、颈动脉窦晕厥和一些没有明显触发因素的晕厥。
血管迷走性晕厥是所有年龄段人群的最常见晕厥原因。通过仔细询问病史,详细了解症状性事件的特征并识别出明确的触发因素,可对这种晕厥做出诊断;不过,患者的病史不一定典型,尤其是年龄较大者。如果排除了晕厥的其他原因,且患者在直立倾斜试验中出现特征性反应(患者可能在该试验中出现晕厥),也提示该诊断。
(1)机制
反射性晕厥的最常见机制是同时具有心脏抑制型特征(即心率减慢(通常 < 30 bpm)和/或停搏 > 5 秒)和血管减压型特征(即与心率变化无关的体循环血压下降)的混合型血流动力学反应。同一患者可能出现不同机制引起的晕厥事件,在不同时间出现血管减压型、心脏抑制型或混合型反应。少数患者的晕厥事件可能仅具有血管减压型或心脏抑制型反应特征。
心脏抑制型反应–心脏抑制型反应(即显著的窦性心动过缓或停搏)主要由副交感神经活动增加所致,可能具有以下一种或全部表现:窦性心动过缓、PR 间期延长、高度房室传导阻滞或心搏停止。
血管减压型反应–血管减压型反应主要由外周交感神经活动抑制(减弱)导致,即使在无重度心动过缓的情况下,也可引起症状性低血压。心肺压力感受器敏感性降低也可能是促成因素。此时循环中的肾上腺素水平可能相当高。
混合型反应–混合型反应含有心脏抑制型和血管减压型两种反应的成分。
(2)临床表现
1. 症状
(一)发病年龄:血管迷走性晕厥患者通常较年轻且其他方面健康。
(二)前驱症状:与即将晕厥和晕厥前兆相关的典型前驱症状包括:头晕目眩、冷/热感、出汗、心悸、恶心或非特异性腹部不适、视物「模糊」偶尔进展为暂时性视野变黑或「白茫茫」、听力减退和/或出现异乎寻常声响(特别是「嘶嘶」声)、旁人称患者面色苍、恢复后疲劳。这些情况与迷走神经张力增加一致。
(三)体位:仰卧位有助于维持充足的血液流向大脑,所以血管迷走性晕厥通常发生于坐位或站立位。
(四)持续时间:反射性晕厥通常持续时间较短(1~2 分钟),但因为患者在事件发作后的很长一段时间内可能会感到疲劳,完全恢复可能会延迟。该过程有助于区分血管迷走性晕厥和与心律失常相关的晕厥,后者通常突然发作且持续时间短,但不存在自主神经介导的前驱症状或发作后乏力。
(五)其它:不同于较年轻患者,较年长患者可能不仅会出现血管迷走性晕厥,发生颈动脉窦过敏和/或直立性低血压的风险也有所增加。此类患者还更有可能合并心血管疾病及正在使用引起低血压的药物。因此,对于较年长患者、劳力性晕厥患者和可能有结构性心脏病的其他患者,必须考虑反射性晕厥以外的潜在晕厥病因。
2. 触发因素
女性和 40 岁以下患者更可能有血管迷走性晕厥的典型症状和触发事件。血管迷走性晕厥的「典型」或「经典」表现是指由以下因素触发的晕厥:情绪或立位应激、疼痛性或伤害性刺激、害怕身体受伤、长时间站立、热暴露或强体力活动后等。
3. 复发
反射性晕厥可反复发作,取决于个体情况和触发因素。但相当一部分患者结局良好,不会再出现任何进一步发作。
(3)诊断
反射性晕厥的诊断主要是基于该事件的临床特征。实验室检查主要用于支持临床怀疑。目前没有一种检查方法在单独使用时敏感性或特异性足以确定诊断,实验室检查结果必须与病史一致,才能对诊断有用。
直立倾斜试验
倾斜试验就是一种「确诊性」试验,可用于疑似诊断为反射性血管迷走性晕厥但表现不典型时。然而,倾斜试验的特异性有限。检查结果必须由有经验的医生结合其他病史和体格检查结果来解读。
直立倾斜试验通常在电生理实验室或专门的检查室进行,采用特殊电动倾斜床,可使患者从仰卧位倾斜 70°。在大多数实验室中,无药倾斜试验的持续时间约为 20 分钟。如果初次无药倾斜试验结果为阴性,可给予异丙肾上腺素或硝酸甘油作为激发性诊断药物,再进行 10 分钟的试验。
(4)治疗
尚无疗法经证实对复发性血管迷走性晕厥始终有效。然而,医生应告知患者反射性晕厥一般为良性(但要注意损伤风险),教导患者避免潜在诱因和识别警示症状,并指导出现症状时如何进行身体抗压动作。
总结
该患者年轻且其他方面健康,晕厥一次,发生于运动后,空腹或餐前、餐后、长久站立均曾出现头晕、心悸、出汗,每次发作时间短,有或无进食均能缓解,缓解后持续 1~2 小时有头晕及疲劳感,考虑为晕厥前驱症状,排除了心律失常、结构性心脏病、缺血性心肌病、癫痫、低血糖等,结合直立倾斜试验结果,最终考虑诊断:血管迷走神经性晕厥(血管抑制性)。
在内分泌科门诊中,不少年轻女性,晕倒自认为是低血糖就诊,我们也常常先入为主,按低血糖入院进一步查因,多数最终并未发现低血糖证据。误诊漏诊的重要原因,是对晕厥及晕厥前驱症状的认识不足,导致病史采集不充分,另外在遇到无法解释的晕厥病例时,应及时请心内科及神经内科会诊。
相关知识
吃荔枝头晕怎么回事 低血糖反应,心悸疲力皮肤湿冷
一直出汗头晕怎么回事
头晕心慌全身发抖
考验眼力!让值班医生瑟瑟发抖的病人,差点就漏诊了
吃减肥药后头晕,出虚汗,有时候会冷
眩晕千万种,辨证施治很重要
心慌、手抖、头晕,低血糖?医生说,这些症状要警惕糖尿病!
经常头昏头晕千万别大意,小心脑供血不足,医生教你怎样防治
突然间头晕目眩出冷汗是怎么回事
走路爬楼梯运动后血压降低导致头晕
网址: 头晕心悸 冷汗 = 低血糖?千万别漏诊这个病!诊疗思路一文总结 https://www.trfsz.com/newsview1252426.html
推荐资讯
- 1发朋友圈对老公彻底失望的心情 12775
- 2BMI体重指数计算公式是什么 11235
- 3补肾吃什么 补肾最佳食物推荐 11199
- 4性生活姿势有哪些 盘点夫妻性 10428
- 5BMI正常值范围一般是多少? 10137
- 6在线基础代谢率(BMR)计算 9652
- 7一边做饭一边躁狂怎么办 9138
- 8从出汗看健康 出汗透露你的健 9063
- 9早上怎么喝水最健康? 8613
- 10五大原因危害女性健康 如何保 7828
