Nature:不是你意志力不够,而是刻在细胞里的‘肥胖记忆’;使得减肥不易,保持更难!
2024-11-28 Hanson临床科研 Hanson临床科研
本研究旨在探讨这种肥胖记忆的分子机制,特别是脂肪组织在减重后的转录和表观遗传变化,以期为长期体重管理提供新的见解。
肥胖及其相关的合并症是全球范围内的重要健康问题,导致了显著的疾病负担。
尽管通过饮食、生活方式干预、药物治疗或减肥手术(如胃旁路手术)可以实现显著的体重减轻,但许多人在减重后面临体重反弹的挑战,这种现象被称为“yo-yo效应”。
研究表明,体重减轻后,身体可能会保留一种“肥胖记忆”,使得个体在未来的饮食干预中更容易恢复体重【1】。
2024年11月18日,Laura C. Hinte 等研究学者在国际顶尖学术期刊 Nature 上发表了题为 Adipose tissue retains an epigenetic memory of obesity after weight loss 的研究论文【2】。本研究旨在探讨这种肥胖记忆的分子机制,特别是脂肪组织在减重后的转录和表观遗传变化,以期为长期体重管理提供新的见解。
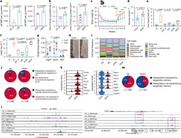
研究结果表明,肥胖导致的转录变化在减重后仍然存在,尤其是在小鼠的脂肪组织中。
这些表观遗传变化影响了脂肪细胞的功能和对代谢刺激的反应,导致了加速的体重反弹。
研究还发现,肥胖小鼠在经历减重后,其脂肪细胞仍保留了与肥胖相关的转录和表观遗传特征,这表明肥胖记忆可能通过稳定的表观遗传改变在细胞中得以维持。

主要研究内容和结果
脂肪组织细胞转录变化的持续性:
研究发现,在体重减轻后,人体和小鼠的脂肪组织细胞保留了肥胖引起的细胞转录变化。这些变化在减重后依然存在,表明脂肪组织可能保留了一种“肥胖记忆”。

图1. 人 AT 在 BaS 诱导的 WL 后保留细胞转录变化
表观遗传变化的持久性:
对小鼠脂肪细胞进行的表观遗传分析显示,肥胖诱导的表观遗传改变在体重减轻后仍然持续存在。这些改变包括H3K4me3、H3K27me3和H3K27ac等组蛋白修饰的变化,这些修饰与基因表达调控密切相关。
体重反弹的加速:
研究中,小鼠在经历高脂饮食(HFD)诱导的肥胖后,通过改变饮食恢复正常体重(WL),但这些小鼠在重新接受高脂饮食挑战时,体重反弹速度比未经历过肥胖的小鼠更快,表明存在一种“肥胖记忆”加速体重反弹。

图2. 转录变化持续存在 WL 诱导的 epiAT 的(部分)重塑
肥胖记忆对细胞功能的影响:
研究结果表明,这种肥胖记忆可能导致脂肪细胞在面对高脂饮食时更容易表现出病理性反应,这可能与常见的体重反复增减(“yo-yo”效应)有关。

图3. 脂肪细胞启动子保留表观遗传记忆
潜在的治疗目标:
研究指出,针对这些表观遗传变化的未来治疗可能改善长期体重管理和健康结果。例如,通过靶向特定的表观遗传修饰,可能有助于减少体重反弹。

图4. 脂肪细胞增强子保留表观遗传记忆
人类和小鼠数据的一致性:
研究者在人类和小鼠的脂肪组织中均观察到了肥胖后的体重减轻并没有完全恢复正常的脂肪组织功能,这在两种物种中都有所体现,表明这些发现具有跨物种的一致性。

图5. 记忆使脂肪细胞和小鼠对肥胖刺激产生加速反应
多模态数据分析:
通过结合转录组、表观遗传组和翻译组数据,研究提供了一个全面的视角来理解肥胖记忆在脂肪组织中的作用机制。例如,通过分析脂肪细胞的转录组数据,研究者发现在体重减轻后,与炎症和细胞外基质重塑相关的通路仍然上调,而与脂肪细胞功能相关的通路则持续下调。
编者按:
Nature的这项研究研究,为理解肥胖后体重减轻的复杂性提供了新的分子层面的见解,并为开发新的治疗策略以改善肥胖患者的长期预后提供了科学依据。
临床意义和科研启示:
本研究揭示了脂肪组织在减重后仍保留肥胖的表观遗传记忆,这一发现对临床治疗肥胖及其相关并发症具有重要意义。
它强调了在减重管理中需要考虑长期维持体重的重要性,并且指出了未来治疗策略的可能方向,即通过靶向这些表观遗传变化来改善长期的体重控制和健康结果。
此外,这项研究还提出了肥胖记忆可能在其他疾病背景下(如成瘾性疾病)的作用,为开发新的治疗手段提供了新的视角,尤其是在精准医疗和个性化治疗方面。
这些发现不仅增进了我们对肥胖及其治疗后体重反弹现象的理解,也为未来的研究和临床实践提供了宝贵的信息,特别是在探索如何通过调节表观遗传机制来预防和治疗肥胖及其相关疾病方面。
再次强调,科学研究已经证实:
A,和高血压糖尿病一样,肥胖也有明确发病机制的生物学慢病。
B,减肥也不仅仅是意志力的问题。
意志力,固然是减肥的重要手段;但仅凭意志力未必都能获得成功。类似控制糖尿病一样、有针对性地应用减肥药物,提供了高效而健康的治疗策略。
原文链接:
【1】Contreras, R. E., Schriever, S. C. & Pfluger, P. T. Physiological and epigenetic features of yoyo dieting and weight control. Front. Genet. 10, 1015 (2019).
【2】https://doi.org/10.1038/s41586-024-08165-7
版权声明:
本网站所有内容来源注明为“梅斯医学”或“MedSci原创”的文字、图片和音视频资料,版权均属于梅斯医学所有。非经授权,任何媒体、网站或个人不得转载,授权转载时须注明来源为“梅斯医学”。其它来源的文章系转载文章,或“梅斯号”自媒体发布的文章,仅系出于传递更多信息之目的,本站仅负责审核内容合规,其内容不代表本站立场,本站不负责内容的准确性和版权。如果存在侵权、或不希望被转载的媒体或个人可与我们联系,我们将立即进行删除处理。
在此留言
相关知识
Nature论文发现,肥胖记忆刻在了基因里,导致减肥效果难持久
Nature揭秘:胖过的细胞会“记仇”,已刻在基因里
减肥后为何总反弹?Nature论文发现,肥胖记忆刻在了基因里,导致减肥效果难持久
少吃瘦三圈,一顿大餐回到解放前!Nature揭秘:胖过的细胞会“记仇”,已刻在基因里
减肥免不了反弹?原因找到了!最新《自然》:肥胖记忆竟然写进了细胞里
《nature》:一旦胖过,身体就记住了!科学家发现,肥胖“记忆”会保留在细胞中
减肥免不了反弹?原因找到了:肥胖记忆竟然写进了细胞里
为什么减肥后容易反弹:研究发现脂肪细胞有“肥胖记忆”
肥胖“记忆”写在细胞里—新闻—科学网
英国《卫报》:为什么减不下来?可能细胞记得你“胖过”
网址: Nature:不是你意志力不够,而是刻在细胞里的‘肥胖记忆’;使得减肥不易,保持更难! https://www.trfsz.com/newsview1305477.html
推荐资讯
- 1发朋友圈对老公彻底失望的心情 12775
- 2BMI体重指数计算公式是什么 11235
- 3补肾吃什么 补肾最佳食物推荐 11199
- 4性生活姿势有哪些 盘点夫妻性 10428
- 5BMI正常值范围一般是多少? 10137
- 6在线基础代谢率(BMR)计算 9652
- 7一边做饭一边躁狂怎么办 9138
- 8从出汗看健康 出汗透露你的健 9063
- 9早上怎么喝水最健康? 8613
- 10五大原因危害女性健康 如何保 7828
