香烟烟雾通过调节肠道微生物群和相关代谢物促进结直肠癌的发生和发展(二)
香烟烟雾改变粪便中与肠道微生物群相关的代谢物
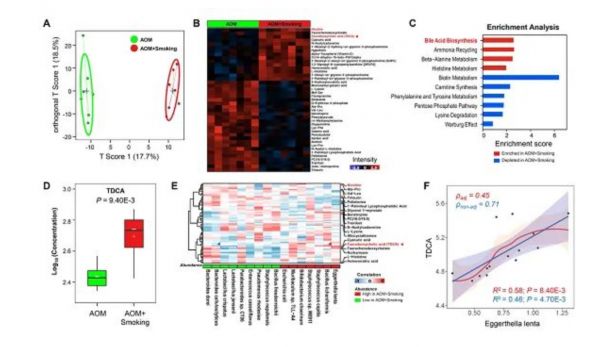
通过液相色谱法测定烟雾暴露后粪便代谢物的改变,质谱(MS)/ MS分析小鼠粪便。正交偏最小二乘判别分析显示,暴露于烟雾的小鼠的粪便代谢谱与无烟小鼠显着不同(图3A)。与无烟对照小鼠相比,41种代谢物在香烟烟雾暴露小鼠的粪便中改变(图3B)。改变的代谢物在不同的代谢组学信号通路中富集或耗尽(图3C)。与无烟小鼠相比,胆汁酸生物合成是香烟烟雾暴露小鼠中富集途径最高的途径。在肠道中,细菌将原代胆汁酸转化为次级胆汁酸,这些胆汁酸部分被末端回肠和结肠吸收。在这些次级胆汁酸中,已知TDCA是促癌的。TDCA的丰度在烟雾暴露的小鼠中显著增加(图3B)。通过靶向MS进一步证实了香烟烟雾小鼠中粪便TDCA升高(p = 0.0094)(图3D)

图3
图3 注释:香烟烟雾会改变粪便中与肠道微生物群相关的代谢物。(A)OPLS-DA法AOM+吸烟组与AOM组粪便代谢谱存在显著差异,OPLS-DA法为识别不同组间的可辨别模式而进行的监督多元回归分析。x 轴捕获组之间的变异,而 y 轴捕获组内的变异。(B)AOM +吸烟组和AOM组之间的差异代谢物,双尾Mann-Whitney U试验。(C)AOM+吸烟组和AOM组差异代谢物的富集分析。(D)采用靶向质谱法p<0.05,双尾学生t-0-05测定AOM+吸烟组和AOM组粪便中TDCA的浓度。(E)通过部分斯皮尔曼相关性对细菌与差异代谢物进行关联分析。(F)TDCA和Eggerthella lenta之间的线性关联,通过线性模型进行校正和不进行校正(烟雾暴露/无烟雾)。AOM,偶氮甲烷;OPLS-DA,正交偏最小二乘判别分析;TDCA,牛磺酰氧胆酸。
为了确定微生物群与代谢物的潜在关联,通过部分Spearman相关性进行了细菌和代谢物之间的相关性分析。观察到E. lenta与TDCA具有最积极的相关性,而两种益生菌在烟雾暴露的小鼠中耗尽的L. jensenii和L. crispatus与TDCA呈负相关(图3E)。E. lenta具有去除原代胆汁酸的能力,并表达胆汁酸差聚酶3β-羟基类固醇脱氢酶(3β-HSDH);因此,它参与次级胆汁酸合成并影响粪便中TDCA的水平。因此,我们测量了编码3β-HSDH酶的基因的丰度,并且与无烟小鼠相比,观察到烟雾暴露的基因丰度显著更高(补充图3C)。与此相一致,我们进一步证实了E. lenta的丰度与粪便中TDCA的浓度呈正相关(图3F)。因此,肠道微生物生态失调和改变的代谢物可能共同作用,促进结肠肿瘤发生。

补充图3
香烟烟雾损害肠道屏障功能
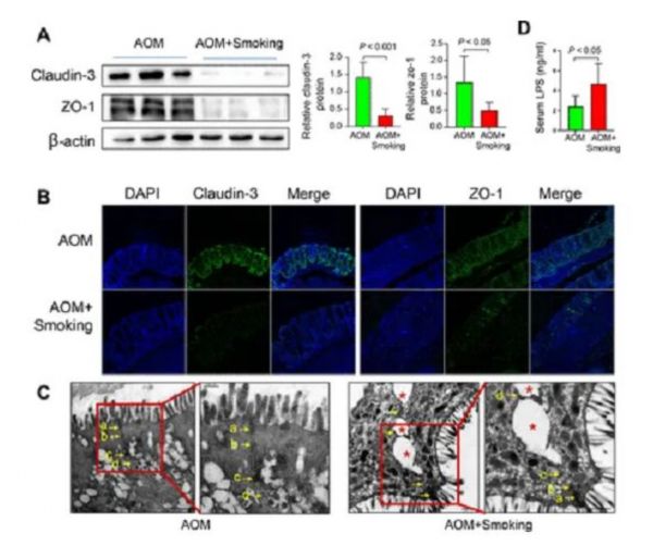
为了研究吸烟对肠道屏障功能的影响,分析了结肠紧密连接蛋白,claudin-3和Zonula occludens-1(ZO-1)的表达水平以及血清脂多糖(LPS)的水平。香烟烟雾显着降低了通过蛋白质印迹(图4A)和免疫荧光染色(图4B)确定的claudin-3和ZO-1的水平。病理学家在电子显微镜(EM)检查下进一步证实了受损的紧密连接(图4C)。同时,我们发现与无烟小鼠相比,暴露于烟雾的小鼠血清LPS水平显着增加(图4D)。这些结果共同表明,香烟烟雾会导致肠道屏障功能受损。

图4
图4 注释:香烟烟雾会损害肠道屏障功能。(A)通过蛋白质印迹在AOM处理的小鼠结肠中claudin-3和ZO-1的蛋白质表达。(B)通过免疫荧光染色在AOM处理的模型的结肠中claudin-3和ZO-1的蛋白表达。(C)AOM处理的小鼠结直肠肠屏障结构的代表性图像。箭头指向电子显微镜下的细胞-细胞液络部。(a) 紧密连接;(b) 粘附液络部;(c) 脱臀体;(四)间隙结。星号表示细胞连接中断。(D)AOM和AOM+吸烟组小鼠血清中的LPS浓度。数据表示为均值±SD.统计显著性由未配对的学生 t 检验确定。AOM,偶氮甲烷;4′,6-二脒-2-苯基吲哚;LPS,脂多糖。
香烟烟雾增强结肠上皮中致癌的 MAPK/ERK 信号传导
为了获得吸烟的促肿瘤效应的分子见解,使用小鼠癌症通路查找器PCR阵列分析了结肠上皮中癌症相关基因的表达。与无烟对照小鼠相比,我们在烟雾暴露的小鼠中观察到19个上调基因和7个下调基因(图5A,补充表2)。富集分析表明,丝裂原活化蛋白激酶(MAPK)信号通路是香烟烟雾激活的顶级通路(图5B)。先前的研究报告称,TDCA可以激活MAPK通路的ERK亚家族,26 27因此,与对照小鼠相比,评估了暴露于香烟烟雾的小鼠结肠上皮中的MAPK / ERK激活。通过吸烟激活MAPK / ERK信号传导通过磷酸化ERK1 / 2水平升高来证实,磷酸化ERK1 / 2是MAPK / ERK途径中的关键介质蛋白(图5C)。此外,观察到ERK磷酸化水平与TDCA水平之间存在正相关关系(补充图4A)。这些发现表明,香烟烟雾诱导ERK1 /2磷酸化并激活MAPK / ERK信号通路以促进结肠肿瘤发生。

图5
图5注释:香烟烟雾增强结肠上皮中致癌 MAPK/ERK 通路和促炎通路的表达。(A)通过小鼠癌症通路查找器PCR阵列分析,AOM+吸烟组结肠上皮表达基因与AOM组的差异表达基因(FC=AOM+吸烟/AOM阳性log2(FC)=AOM+吸烟组高表达,阴性log2(FC)=AOM组高表达)。包括AOM+吸烟和AOM>2之间的FC。(B) 富集分析显示,与AOM组相比,AOM+吸烟组的癌症信号通路发生了改变。箭头表示富集的方向,通过比较该途径中上调和下调的基因来计算。MAPK信号通路中的差异表达基因在网络中显示。(C) western blot检测AOM处理小鼠结肠中ρ-ERK1/2的蛋白表达。(D) 通过小鼠炎症反应和自身免疫阵列分析,将AOM+吸烟小鼠结肠上皮的差异表达基因与AOM小鼠进行比较。(E) 富集分析显示,与AOM组相比,AOM+吸烟组的炎症信号通路发生了改变。TNF和IL-17信号通路中的差异表达基因在网络中显示。(F) 定量RT-PCR检测Cxcl2、Il-17a和Il-10的基因表达。统计显著性由双侧非配对Student t检验确定。通过FDR调整p值(补充表2,3)。AOM,偶氮甲烷;ERK,细胞外信号调节蛋白激酶;FC,折叠变化;Il,白细胞介素;MAPK,丝裂原活化蛋白激酶;RT-PCR、逆转录PCR;TNF,肿瘤坏死因子。

补充图4
引文:Cigarette smoke promotes colorectal cancer through modulation of gut microbiota and related metabolites.
相关知识
科研丨港中大(IF:31.7): 香烟烟雾通过调节肠道菌群和相关代谢物促进结直肠癌(国人佳作)
Nature子刊:肠道细菌通过代谢物甲酸盐促进结直肠癌进展
Nature子刊:肠道细菌代谢物通过抑制铁死亡来促进结直肠癌
揭示CSN6介导核苷酸代谢促进结直肠癌的发生发展和化疗耐药
谷物调节肠道菌群,促进代谢健康
饮食重塑肠道微生物功能,降低结肠癌发生风险
肠道3M:微生物组、代谢和代谢组,从基础走向未来
科学网—[转载]谷物调节肠道菌群,促进代谢健康
饮食因素影响结直肠癌发生的研究进展
肠道菌群与其调节剂的发展.PDF
网址: 香烟烟雾通过调节肠道微生物群和相关代谢物促进结直肠癌的发生和发展(二) https://www.trfsz.com/newsview1484936.html
推荐资讯
- 1发朋友圈对老公彻底失望的心情 12775
- 2BMI体重指数计算公式是什么 11235
- 3补肾吃什么 补肾最佳食物推荐 11199
- 4性生活姿势有哪些 盘点夫妻性 10428
- 5BMI正常值范围一般是多少? 10137
- 6在线基础代谢率(BMR)计算 9652
- 7一边做饭一边躁狂怎么办 9138
- 8从出汗看健康 出汗透露你的健 9063
- 9早上怎么喝水最健康? 8613
- 10五大原因危害女性健康 如何保 7828
