《基本身体活动 2.跑与游戏 1.原地摆臂练习及自然直线快速跑与游戏》优质课展示视频(人教2011版小学体育一至二年级全册)
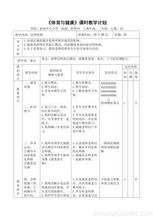
《体育与健康》课时教学计划教学内容:自然快跑 授课时间:10月29日 星期:四 学习目标 知道正确的跑步姿势对跑步速度的影响。能做到两臂自然前后摆动,用前脚掌着地向前自然快跑。乐于重复练习,能按老师的要求安全有序地进行活动。 教学重、难点 重点:两臂自然前后摆动,前脚掌着地。难点:上下肢协调配合。 课的部分 教学内容 教师指导策略与要求 学生学法指导 组织形式 运动负荷 时间 次数 强度 准备部分基本部分 一、课堂常规二、队列练习三、热身运动:①模仿不同姿势的走和跑②蔬菜进行曲四、自然快跑(四部曲:①两脚分开前后站, 1.集合整队。2.师生问好。3.宣布本课学习内容。复习立正、稍息、向右看齐动作。
上传时间:2019-11-09 下载数:844
体育与健康教案设计学习阶段 水平一 年级 一年级 课时 走和跑单元第二课时 学习目标 1、通过学习使学生初步掌握正确的跑的动作,做到两臂前后自然摆动,用前脚掌着地向前自然快跑,提高学生跑的能力。2、通过自我体验,能做出原地连续拍球的动作,发展学生的上肢力量及协调能力和连贯性3、培养学生乐于学习,敢于展示,不畏艰难,团结协作等良好品质 教学内容 1、自然快跑2、游戏:拍球比多 教学重点 两臂前后摆动,前脚掌着地 教学难点 跑成直线 课的顺序 内容 教师活动 学生活动及组织要求 运动负荷 次数 时间 强度 调动情绪激发兴趣6分钟 一、课堂常规1、教师整队2、检查人数、服装3、师生问好4、宣布本课内容及要求二、热身运动:1、队列练习2、在教师的带领下慢跑。3、韵律操 一、课堂
上传时间:2019-11-09 下载数:298
年级 一年级 人数 53 任课教师 卢雪瑜 上课时间 2017.03.23 教学内容 30米快速跑2.兴趣游戏“迎面击掌接力” 场地器材 小操场 教学目标 1、认知目标:能知道用积极摆臂、加快步频来提高跑的速度。2、技能目标:通过学习,使80%学生初步掌握快速跑的基本技术,提高奔跑能力,发展学生上、下肢的力量。3、情感目标:创设良好的学习环境,激发学生学习兴趣,促进学生积极参与活动的态度和行为,.培养学生的群体责任感,提高合作、竞争的意识和能力,勇于克服困难的优良品质。 教学重点 用前脚掌着地跑,跑姿正确、轻松。 教学难点 跑得自然、协调,身体平稳,跑成直线。 课的部分 教学内容 练习分量 组织与教法 学法与要求 次数 时间 开始部分 1、整队、师生问好!2、布置本课内容及要求。3、
上传时间:2019-11-09 下载数:774
姓名:朱胜玉自然直线快速跑在快速跑时,生理负荷很大,能量供应以无氧代谢为主。人体器官是在大量缺氧的条件下完成极限强度工作,对我们锻炼身体很有帮助。快速跑全程划分为四个阶段,并通过学习掌握一定的发展快速跑能力的自主练习方法。快速跑全程划分为四个阶段:1:起跑2:起跑后加速跑3:途中跑4:冲刺跑快速跑的起跑一般有两种:蹲踞式起跑和站立式起跑蹲踞式起跑各就位时,两手撑地,直臂,肩与起跑线平行,两手间隔比肩稍宽,颈部自然放松。站立时起跑有力腿放在起跑先后,另一腿稍后,两腿间距同肩宽。身体前倾,肩稍探出起跑线。快速跑的途中跑途中跑是快速跑全程中距离最长、速度最快的一段,其任务是继续发挥和保持高速度跑。途中跑的三个技术环节:
上传时间:2023-03-04 下载数:819
-SHAPE*MERGEFORMAT授课内容:一级方程式赛跑——快速起跑授课年级:一年级授课时间:2017年5月17日课的设计指导思想与理论依据本节课以新课程理念和“健康第一”为指导思想,依据运动技能形成规律。以运动技能、锻炼方法为载体,身体练习为主要手段,增进健康为目的,学生发展为中心,激发学生的运动兴趣,培养学生自信、团结协作、敢于挑战困难的品质。教学中运用趣味田径的器材,使枯燥的田径项目更加新颖,更具有趣味性,进一步激发学生的运动兴趣。教学背景分析教材分析学生情况分析教学目标知识与技能:通过学习使90%的学生熟练掌握“一级方程式赛跑”中快速起跑的动作要领,通过游戏使学生初步了解“一级方程式赛跑”的方法。过程与方法:通过讲规则、提要求、诱导练习等方法,使学
上传时间:2019-11-09 下载数:311
课堂实录准备部分教师:立正,向右看齐,向前看,排头自然报数,学生:123456......学生:老师好教师:最近同学们表现非常好,也很辛苦。所以老师告诉大家一个好消息,森林王国的国王给你们的写了一封信,你们想不想知道里面的内容啊?学生:想教师:你们想老师偏偏不告诉你们,除非你们要完成老师接下来布置的队列队形的任务,才能告诉你们同学们要认真听老师口令了,稍息,立正,向右看齐,向前看,你们脚跟并拢了吗?手紧贴裤线了吗?挺胸抬头双眼目视前方,向左转,向左转,向右转,向右转,排头1-2报数。学生:1-21-2.........同学们非常棒能够认真的完成老师布置的任务,那老师就履行我的承诺找一名同学来给大家念一念。郭美仪同学来念一下学生:森林王国.............................学
上传时间:2022-09-13 下载数:836
原地摆臂练习及自然直线快速跑与游戏教案课题 原地摆臂练习及自然直线快速跑与游戏 教学目标 1、学生在活动中积极参入的精神和激发学生的兴趣;2、在游戏中发展学生集体主义精神和团结的精神;3、发展学生短距离的奔跑能力、灵敏反应以及奔跑、等能力. 重难点 重点:大腿前摆要积极,大、小腿自然折叠,用前脚掌着地,后蹬充分有力。难点:起跑反应快,动作舒展放松.身体平稳,自然协调,跑成直线。 程序 时间 教学内容 教师活动 学生活动 组织 准备部分 6分钟 一、课堂常规1、体委整队2、师生问好3、宣布课的内容?二、跟着老师做各种姿势的走。活动各关节要求:精力集中?精神抖擞
上传时间:2019-11-09 下载数:245
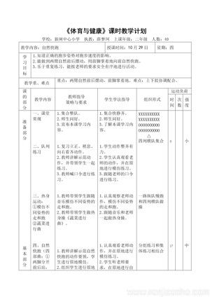
《体育与健康》课时教学计划教学内容:自然快跑 授课时间:10月29日 星期:四 学习目标 知道正确的跑步姿势对跑步速度的影响。能做到两臂自然前后摆动,用前脚掌着地向前自然快跑。乐于重复练习,能按老师的要求安全有序地进行活动。 教学重、难点 重点:两臂自然前后摆动,前脚掌着地。难点:上下肢协调配合。 课的部分 教学内容 教师指导策略与要求 学生学法指导 组织形式 运动负荷 时间 次数 强度 准备部分基本部分 一、课堂常规二、队列练习三、热身运动:①模仿不同姿势的走和跑②蔬菜进行曲四、自然快跑(四部曲:①两脚分开前后站, 1.集合整队。2.师生问好。3.宣布本课学习内容。复习立正、稍息、向右看齐动作。
上传时间:2019-11-09 下载数:819
教学内容:1、跑:30~50米快速跑。2、活动性游戏:“狼追小猪”、“赛跑建房”、“让距追逐跑”等。教学目标:依据《体育与健康课》新课程标准对二年级学生的要求,能完成跑的学习任务,体验跑的正确姿势。本节课制定以下三个学习目标:1、参与目标:通过引用童话故事(三只小猪),吸引学生的注意力,激发学生的学习兴趣,提高学生参与活动的积极性。?2、技能目标:以三只小猪的故事为背景,学生分组创编游戏,发展学生快速跑能力。3、德育目标:通过三只小猪故事的寓意,培养学生良好的生活习惯和团结协作精神。教学重点:快速跑时的两臂的快速协调摆动。教学难点:克服学生对快速跑练习的腻烦心理。教学方法:情景故事化、形象化、游戏化等。教具准备:录音机一台、动物头像、小红花、小
上传时间:2019-11-09 下载数:784
相关知识
体育与健康人教版1~2年级全一册 4.2 跑与游戏——原地摆臂练习及自然直线快速跑与游戏(课件).ppt
体育与健康人教版1~2年级全一册 4.2 原地摆臂练习及自然直线快速跑与游戏(教案).doc
一至二年级《2.原地摆臂练习及30米快速跑与游戏》新课标优质课教案设计
二年级体 原地摆臂练习及30米快速跑与游戏》教学设计
《2.原地摆臂练习及30米快速跑与游戏》教学案例1教学设计(江苏省县级优课).docx
一年级体育 原地摆臂练习及自然直线快速跑与游戏教案教学设计
《2.原地摆臂练习及30米快速跑与游戏》教学设计北京市县级优课.1
小学体育与健康一至二年级《2原地摆臂练习及30米快速跑与游戏》PPT课件.ppt
小学体育与健康《2.原地摆臂练习及30米快速跑与游戏》省级名师优质课教案比赛获奖教案示范课教案公开课教案.docx
《2.原地摆臂练习及30米快速跑与游戏》教学案例1教学设计江苏省县级优课.1
网址: 《基本身体活动 2.跑与游戏 1.原地摆臂练习及自然直线快速跑与游戏》优质课展示视频(人教2011版小学体育一至二年级全册) https://www.trfsz.com/newsview1889026.html
推荐资讯
- 1发朋友圈对老公彻底失望的心情 12775
- 2BMI体重指数计算公式是什么 11235
- 3补肾吃什么 补肾最佳食物推荐 11199
- 4性生活姿势有哪些 盘点夫妻性 10428
- 5BMI正常值范围一般是多少? 10137
- 6在线基础代谢率(BMR)计算 9652
- 7一边做饭一边躁狂怎么办 9138
- 8从出汗看健康 出汗透露你的健 9063
- 9早上怎么喝水最健康? 8613
- 10五大原因危害女性健康 如何保 7828
