重磅!首款口服司美格鲁肽在我国获批上市!高效减重18kg外,“减肥神药”竟还能抗癌、降痴呆
近期,诺和诺德司美格鲁肽片获得国家药品监督管理局的批准上市,用于治疗2型糖尿病。这是国内首个获批上市的口服胰高血糖素样肽-1(GLP-1)受体激动剂。

提及司美格鲁肽,相信读者们并不陌生。
司美格鲁肽是一款新型长效GLP-1类似物,可以有效抑制胰高血糖素的释放,从而达到降低血糖的作用。因其体内半衰期在1周左右,实现每周给药一次,迅速取代了上一代降糖药。
此前,口服司美格鲁肽3mg、7mg和14mg已经获得美国食品药品监督管理局(FDA)批准用于2型糖尿病。此次口服版在国内获批上市,定会再度掀起一阵“热潮”!
但司美格鲁肽之所以能成为“网红”药品,是因为其除了降糖作用之外的“无穷”潜力。
司美格鲁肽,
何许减肥利器也?
司美格鲁肽在全球范围内爆火的另一大重要原因在于:该药与“减肥”二字挂钩。
作为长效GLP-1类似物,司美格鲁肽控制体重的作用算是“顺带”——因其能够模拟胰高血糖素的作用,增加了人体对胰岛素的敏感性。在此基础上,饭后的饱腹感提升了,胃排空的速率减慢了,自然能够减少饥饿感、热量摄入以及体重。
早在2021年3月,医学顶刊之一《NEJM》发布的全球性重磅临床试验显示:仅需每周给药一次2.4mg,司美格鲁肽使得肥胖参与者的体重狠狠地下降了15.3kg!在整个试验期间,有将近七成的参与者体重减轻了10%以上,而降低15%以上的人数超一半。

DOI: 10.1056/NEJMoa2032183
去年5月,诺和诺德官网上最新公布的OASIS 1研究IIIa期试验结果更是给超重或肥胖患者来了一剂“强心针”——在68周的治疗后,口服50mg司美格鲁肽组的患者体重显著下降了17.4%,约18.3kg!

NOVO NORDISK官网
OASIS 1是全球OASIS计划中的一项IIIa期临床试验,为期68周,以评估司美格鲁肽的疗效及安全性。研究共纳入667名超重/肥胖且患有一种或多种合并症的成年患者,给予其每日一次口服司美格鲁肽50mg来进行体重管理。
在基线时,参与者的平均体重为105.4kg。经过68周的治疗后,治疗组(每日口服司美格鲁肽50mg+生活方式干预)的体重显著降低了17.4%,远超对照组(口服安慰剂+生活方式干预)的1.8%。
此外,接受口服50mg司美格鲁肽治疗的参与者中,89.2%在68周干预后体重减轻了≥5%,而该比例在对照组中仅为25.8%。
从安全性角度来看,口服50mg司美格鲁肽具有良好的安全性和耐受性——最常见的不良事件为胃肠道不适,但绝大多数为轻至中度的,且随着时间的推移而不断减少。
明星的“现身说法”以及临床试验的成功,再一次给司美格鲁肽贴上了“减肥神药”的标签。
诺和诺德执行副总裁Martin Holst Lange曾介绍道,“我们非常兴奋地观察到口服版司美格鲁肽表现出的良好减重效果,今后肥胖症患者可以根据自己的需要去选择每天服用片剂或每周注射2.4mg。”
但是截至目前,口服司美格鲁肽尚未在任何国家和地区获批减重适应症。不过,已有口服司美格鲁肽针对减肥适应症的OASIS 3研究在中国开展。

图源:药物临床试验登记与信息公示平台
除减肥外还能抗癌、防老年痴呆,
或是下一个“二甲双胍”?
提到“神药”,第一个想到的莫过于二甲双胍——作为“降糖老药”,却频频因其他治疗效果出圈。而随着研究的不断深入,这个糖尿病领域的“后起之秀”司美格鲁肽,也在越来越多的疾病领域开花结果。
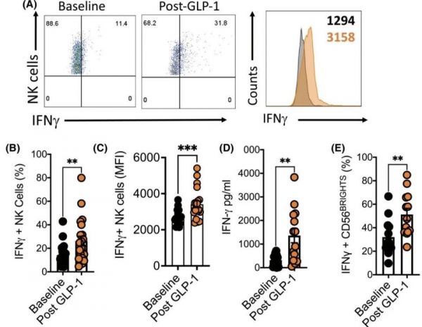
近日,来自爱尔兰国立梅努斯大学的研究团队揭示了司美格鲁肽的一大新功效——恢复体内自然杀伤细胞(NK细胞)的功能,从而降低癌症风险。该研究发表在Obesity上。

https://doi.org/10.1002/oby.23772
肥胖患者的NK细胞往往会出现功能上的缺陷,导致其产生细胞因子和杀死靶细胞的能力下降。而外周NK细胞活性的变化,又会反过来诱发肥胖患者的多病症,比如患癌风险的增加。
于是,研究者将目光投向了以司美格鲁肽为代表的GLP-1类似物,探究该药物治疗能否恢复肥胖患者体内NK细胞的功能。
与之前的研究一致,接受GLP-1治疗的肥胖患者(每周一次注射0.25mg司美格鲁肽)的BMI显著下降,血糖控制有所改善。
研究者观察发现,治疗组患者体内NK细胞的细胞毒性作用以及干扰素-γ/颗粒酶B的产生均明显增加。

GLP-1疗法增加了肥胖患者中的NK细胞效应子功能
事实上,NK细胞因子的产生依赖于内在细胞代谢。于是,研究者进一步对比了GLP-1治疗前后肥胖患者体内NK细胞中的SLC7A5-mTOR-糖酵解轴。其中,CD98-mTOR-糖酵解代谢轴明显增强,表明在接受GLP-1治疗后肥胖患者的NK细胞代谢有所改善,抗癌功能得以恢复。
综上所述,该研究数据首次证明,GLP-1治疗能直接调节肥胖患者外周血中的NK细胞,恢复细胞因子产生的能力以及细胞毒性,但修复似乎以与减重无关的方式进行。
抗癌潜力已经很牛了?司美格鲁肽竟还具有缓解阿尔茨海默症和帕金森病等神经退行性疾病的作用!
此前,Alzheimer's & Dementia上刊登了相关研究,研究者从长期随访的大型数据库中收集到超12万患者数据,发现接受GLP-1受体激动剂治疗组罹患痴呆症的风险比对照组低53%。

DOI: 10.1002/trc2.12268
相关的机制也在动物实验中得到了证实——给予GLP-1受体激动剂能够改善记忆和学习能力,增加神经元数量,减少β淀粉样蛋白并防止tau蛋白累积。
当然,司美格鲁肽的“上限”应该不止于此,也期待未来有更多的研究去揭开它的神秘面纱。
参考资料:
[1]https://www.novonordisk.com/news-and-media/news-and-ir-materials/news-details.html?id=166110
[2]Khoo TK, Lin J. Once-Weekly Semaglutide in Adults with Overweight or Obesity. N Engl J Med. 2021;385(1):e4. doi:10.1056/NEJMc2106918
[3]De Barra C, Khalil M, Mat A, O'Donnell C, Shaamile F, Brennan K, O'Shea D, Hogan AE. Glucagon-like peptide-1 therapy in people with obesity restores natural killer cell metabolism and effector function. Obesity (Silver Spring). 2023 May 9. doi: 10.1002/oby.23772. Epub ahead of print. PMID: 37157931.
[4]Nørgaard CH, Friedrich S, Hansen CT, Gerds T, Ballard C, Møller DV, Knudsen LB, Kvist K, Zinman B, Holm E, Torp-Pedersen C, Mørch LS. Treatment with glucagon-like peptide-1 receptor agonists and incidence of dementia: Data from pooled double-blind randomized controlled trials and nationwide disease and prescription registers. Alzheimers Dement (N Y). 2022 Feb 23;8(1):e12268. doi: 10.1002/trc2.12268. PMID: 35229024; PMCID: PMC8864443.
撰文 | Swagpp
编辑 | Swagpp
来源 | 梅斯医学
相关知识
III期临床出炉,成功减重18.3kg!最新研究:“减肥神药”司美格鲁肽竟还有抗癌、降痴呆作用
诺和诺德减重版司美格鲁肽获批,GLP
司美格鲁肽在中国获批用于减肥,别高兴的太早!
减重版司美格鲁肽中国上市,“减肥神药”应该怎么合理使用?
首个获批的国产减重新药,贝那鲁肽能否卡位减肥市场?
司美格鲁肽在中国获批减肥适应症,体重平均减轻16.8kg,但需注意阳痿风险
唯一减肥针来了!减重版司美格鲁肽中国正式上市
副作用显著、无效减重……司美格鲁肽“躺瘦”神话破灭?
“减肥神器”司美格鲁肽国内获批,“躺瘦”时代来了吗?
效果优于司美格鲁肽,「更强」减肥药来了?
网址: 重磅!首款口服司美格鲁肽在我国获批上市!高效减重18kg外,“减肥神药”竟还能抗癌、降痴呆 https://www.trfsz.com/newsview617225.html
推荐资讯
- 1发朋友圈对老公彻底失望的心情 12775
- 2BMI体重指数计算公式是什么 11235
- 3补肾吃什么 补肾最佳食物推荐 11199
- 4性生活姿势有哪些 盘点夫妻性 10428
- 5BMI正常值范围一般是多少? 10137
- 6在线基础代谢率(BMR)计算 9652
- 7一边做饭一边躁狂怎么办 9138
- 8从出汗看健康 出汗透露你的健 9063
- 9早上怎么喝水最健康? 8613
- 10五大原因危害女性健康 如何保 7828
