双靶点药物倍捷乐双适应症中国同日获批,惠及银屑病及化脓性汗腺炎患者
NMPA批准倍捷乐®用于治疗中度至重度斑块状银屑病及中度至重度化脓性汗腺炎成人患者。作为全球首个且中国目前唯一获批的IL-17A/F双靶点抑制剂,其创新的双靶点机制、多个头对头研究的优效性结果,将为中国皮肤科治疗带来全面提升与突破。
全球多中心III期临床研究数据显示,近九成适合系统治疗或光疗的中度至重度斑块状银屑病成人患者在比奇珠单抗治疗16周实现显著的皮损清除或几乎清除;其中约60%的患者在第16周实现了皮损"完全清除"。
两项III期研究数据显示,与安慰剂相比,比奇珠单抗在第16周显著改善了常规系统性治疗疗效不佳的中度至重度化脓性汗腺炎的成人患者体征和症状,且疗效持续至第48周。三年研究结果显示,比奇珠单抗持续提升患者的临床应答,并持续促进溢脓性窦道的愈合。
2026年3月27日,全球生物制药公司优时比(UCB)宣布自研生物制剂比奇珠单抗(商品名:倍捷乐®)双适应症同日获中国国家药品监督管理局(NMPA)批准,用于治疗适合系统治疗或光疗的中度至重度斑块状银屑病成人患者,以及治疗常规系统性治疗疗效不佳的中度至重度化脓性汗腺炎(反常性痤疮)成人患者。此次获批标志着这款全球首个且目前中国唯一获批的IL-17A/F双靶点一线生物制剂在中国正式从风湿免疫领域拓展至皮肤科领域,为中国数百万深受这两种慢性、复发性且常令人身心俱疲的炎症性皮肤病患者带来了全新的治疗选择。
持续推动银屑病治疗标准提升,为患者实现深度皮损清除
目前,中国有超过700万例银屑病(psoriasis,简称PsO)患者1。其中,斑块状银屑病是最常见的类型2。患者不仅要承受皮肤瘙痒、脱屑、疼痛等身体症状,疾病带来的污名和社交障碍更对其生活质量、工作和心理健康造成深远影响。3,4
北京大学人民医院皮肤科主任医师、中国比奇珠单抗PsO三期临床BESHINING研究LeadingPI(主要研究者)张建中教授表示:"银屑病是一种慢性、复发性、系统性的炎症性疾病。尽管生物制剂的应用已带来显著改善,但部分患者仍面临皮损无法完全清除或疗效难以维持的挑战。尤其对于许多中重度患者而言,现有治疗在实现并维持皮损深度清除方面仍有局限。因此,我们需要能更精准、更持久地控制炎症的创新选择。"
全球多中心III期临床研究数据显示:使用比奇珠单抗治疗,第16周时,约九成(85%-91%)患者实现了皮损清除或几乎清除;其中约60%(59%-68%)的患者达到了皮损完全清除(PASI100)的目标,且应答迅速并可持续长达一年5,6,7。长期数据还显示,绝大多数患者在四年内维持了高水平的临床应答。8
南方医科大学皮肤病医院院长、皮肤科主任医师杨斌教授指出:"比奇珠单抗独特的IL-17A/F双靶点机制,直击炎症核心,为临床带来了新的治疗选择。在临床试验中,我们观察到比奇珠单抗不仅起效迅速,单次给药后即可看到显著改善,更重要的是其深度的皮损清除能力,有望帮助更多银屑病患者实现并维持皮损完全清除的治疗目标,这对于提升患者生活质量、减轻疾病长期负担具有重要意义。"
打破化脓性汗腺炎治疗困局,填补长期未满足需求
化脓性汗腺炎(HidradenitisSuppurativa,简称HS)是一种慢性、复发性、疼痛性且可能致残的炎症性皮肤病,主要症状包括结节、脓肿和流脓的瘘管,通常出现在腋窝、腹股沟和臀部,患者会经历疾病发作和剧烈疼痛,严重影响生活质量9,10。2023年9月,国家卫生健康委将HS列入《中国第二批罕见病目录》。据统计,中国目前约有50万HS患者11,发病高峰集中在20~40岁青壮年12。在亚洲,HS患者的男女比例为(1.6~2.5):113。
中国医科大学皮肤病与皮肤美容研究所所长、皮肤科主任医师高兴华教授表示:"HS的治疗长期以来是皮肤科领域的'硬骨头',患者从出现症状到确诊的平均耗时10.2年,超7成的患者在确诊时,病情已经进展到了中重度,导致了不可逆的瘢痕和身体结构破坏14。反复的脓肿、疼痛和流脓不仅带来巨大的生理痛苦,也严重损害患者的心理健康和社交生活。传统治疗手段难以满足长期控制疾病的需求,临床上亟需能够精准靶向疾病核心通路、实现长期有效控制的创新治疗方案。"
全球多中心III期临床研究数据*显示,和安慰剂相比,接受比奇珠单抗治疗的患者中,有更高比例在第16周实现了HS体征和症状达到50%或更大幅度(HiSCR50)的改善,且疗效持续至第48周15。最新的三年随访数据进一步显示,比奇珠单抗可持续提升患者的临床改善应答率,并持续促进溢脓性窦道的愈合,为患者带来稳定且不断改善的临床获益。
中国医学科学院整形医院皮肤科主任医师王宝玺教授指出:"比奇珠单抗作为全球首个且中国目前唯一获批用于HS的IL-17A/F双靶点抑制剂,其获批标志着HS治疗进入双靶点抗炎的新阶段。国外临床数据显示,比奇珠单抗不仅能够快速控制脓肿、结节等急性炎症,更重要的是,长期随访结果证实了其在缓解疼痛和促进窦道愈合方面的持续效果。这种深入且持久的临床应答,为那些长期饱受疾病反复折磨的患者带来了实现长期控制、改善生活质量的真实希望。"
深耕中国,以创新和可及兑现承诺
随着倍捷乐®双适应症的获批,优时比在中国的产品组合进一步多元化,实现了从风湿免疫领域向皮肤疾病领域的强势拓展。此外,为提高患者用药可及性,优时比也将积极探索多元化的的创新支付方案,确保创新成果能够真正惠及更多中国患者。
优时比中国总经理马雅君表示:"倍捷乐®双适应症同日获批,是优时比中国发展历程中的又一重要里程碑。这不仅印证了IL-17A/F双靶点机制在多种免疫介导疾病中的巨大潜力,更彰显了我们'深耕中国'、加速引入全球创新成果的坚定决心。让中国患者能够同步用上全球领先的创新药物,始终是我们努力的方向。我们深知疾病给患者及其家庭带来的不仅是身体上的痛苦,更是情感与生活的重压。面对中国庞大的皮肤病患者群体及其迫切需求,我们希望倍捷乐®的到来,能为更多患者及其家庭带去皮肤洁净的喜悦和回归正常生活的信心。"
*两项全球多中心III期临床研究共纳入来自欧洲、美国、日本等国家与地区共1014例受试者数据。
说明
比奇珠单抗(倍捷乐®,bimekizumab),已在中国获批用于常规治疗疗效不佳或不耐受的活动性强直性脊柱炎(AS)成人患者;及用于非甾体类抗炎药(NSAID)给药后疗效不佳或不耐受的活动性放射学阴性中轴型脊柱关节炎(nr-axSpA)伴客观炎症体征(根据C反应蛋白(CRP)升高和/或磁共振成像(MRI)检查提示)的成人患者;用于治疗适合系统治疗或光疗的中度至重度斑块状银屑病成人患者,以及治疗常规系统性治疗疗效不佳的中度至重度化脓性汗腺炎(反常性痤疮)成人患者。
有关完整处方信息及安全性说明,请参阅各产品说明书。
PsO相关试验:BEVIVID、BESURE、BEREADY、BEBRIGHT和BERADIANT
BEVIVID、BESURE、BEREADY:三项3期临床试验,分别为52周、56周,评估比奇珠单抗在中重度斑块型银屑病患者中的疗效和安全性。
BEBRIGHT:三项试验的144周开放标签延长期(OLE),用于评估长期疗效和安全性。
BERADIANT:3b期临床试验,进一步支持长期疗效分析。
数据处理方法:使用修改非应答者插补法(mNRI-LOCF)处理停药或缺失数据;分析中仅纳入连续接受比奇珠单抗并进入开放标签延长期的患者(BKZTotal组)。
HS相关试验:BEHEARDI&II及BEHEARDEXT
BEHEARDI&II:两项多中心、随机、双盲、安慰剂对照的3期临床试验,评估比奇珠单抗在中重度HS患者中的疗效和安全性,共入组1,014名患者。
随机分组方案:2:2:2:1(初始16周/维持32周)接受比奇珠单抗320mg每两周或每四周,或组合方案。
完成48周的患者可进入开放标签延长期(BEHEARDEXT)。
总共556名患者进入开放标签延长期,最终三年随访纳入367名持续接受治疗的患者。
关于比奇珠单抗重要安全性信息
安全性特征总结
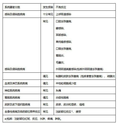
在基于全球已有数据(包含不同适应症)的盲态和开放标签临床研究中,共纳入5862例患者接受比奇珠单抗治疗,暴露量为11468.6患者-年。其中,超过4660例患者使用本品暴露持续时间至少为1年。总体而言,本品在所有适应症方面的安全性特征一致。最常报告的不良反应为上呼吸道感染和口腔念珠菌病。本品在中国中轴型脊柱关节炎(放射学阴性中轴型脊柱关节炎和活动性强直性脊柱炎)和斑块状银屑病患者中耐受性良好,安全性特征与全球人群安全性特征一致。不良反应列表按照MedDRA系统器官分类和发生频率对临床研究中的不良反应(表1)进行分类:十分常见(≥1/10)、常见(≥1/100至<1/10)、偶见(≥1/1,000至<1/100)、罕见(≥1/10,000
至<1/1,000)、十分罕见(<1/10,000)、不详(无法通过现有数据估计)。
本品基于全球已有数据(包含不同适应症)汇总不良反应列表如下:
表1:不良反应列表

特定不良反应:
感染
在斑块状银屑病III期临床研究的安慰剂对照阶段,比奇珠单抗治疗组(长达16周)36.0%的患者报告感染,相比之下,安慰剂治疗组22.5%的患者报告感染。比奇珠单抗治疗组0.3%的患者和安慰剂治疗组0%的患者发生严重感染。
大多数感染包括非严重的轻度至中度上呼吸道感染,如鼻咽炎。比奇珠单抗治疗组患者的口腔和口咽念珠菌病发生率较高(分别为7.3%和1.2%,而安慰剂治疗组患者为0%),这与该药物的作用机制一致。98%以上的病例为非严重病例,严重程度为轻度或中度,无需终止治疗。体重<70kg的患者报告的口腔念珠菌病发生率略高(8.5%vs≥70kg的患者为7.0%)。
在斑块状银屑病III期研究的整个治疗期间,比奇珠单抗治疗组63.2%的患者报告了感染(120.4/100患者-年)。比奇珠单抗治疗组1.5%的患者报告严重感染(1.6/100患者-年)(参见【注意事项】)。
在中轴型脊柱关节炎(放射学阴性中轴型脊柱关节炎和强直性脊柱炎)III期临床研究中观察到的感染发生率与在接受比奇珠单抗治疗的斑块状银屑病患者中观察到的发生率(口腔和口咽念珠菌病发生率除外)相似。接受本品的中轴型脊柱关节炎(放射学阴性中轴型脊柱关节炎和强直性脊柱炎)患者中口腔和口咽念珠菌病发生率分别为3.7%和0.3%,而接受安慰剂的患者中发生率为0%。
在化脓性汗腺炎III期临床研究中观察到的感染率与在其他适应症中观察到的数值相似。在安慰剂对照阶段,比奇珠单抗治疗组患者的口腔和口咽念珠菌病发生率分别为7.1%和0%,而安慰剂组发生率为0%。
中性粒细胞减少症
在斑块状银屑病III期临床研究中,给予比奇珠单抗治疗后观察到中性粒细胞减少症。在III期研究的整个治疗期间,比奇珠单抗治疗组1%的患者出现3/4级中性粒细胞减少症。中轴型脊柱关节炎临床研究中中性粒细胞减少症的发生频率与斑块状银屑病类似。大多数病例为一过性,无需终止使用。没有与中性粒细胞减少症相关的严重感染。
超敏反应
曾观察到在IL-17抑制剂治疗期间出现严重的超敏反应,包括速发严重过敏反应。
免疫原性
中轴型脊柱关节炎(放射学阴性中轴型脊柱关节炎和强直性脊柱炎)
在推荐的给药方案(160mg,每4周一次)下,接受比奇珠单抗长达52周的放射学阴性中轴型脊柱关节炎患者中,约57%的患者出现抗药抗体。在产生抗药抗体的患者中,约44%(占比奇珠单抗给药组所有患者的25%)的患者的抗体被判定为中和抗体。
在推荐的给药方案(160mg,每4周一次)下,接受比奇珠单抗长达52周的强直性脊柱炎患者中,约44%的患者出现抗药抗体。在产生抗药抗体的患者中,约44%(占比奇珠单抗给药组所有患者的20%)的患者的抗体被判定为中和抗体。
斑块状银屑病
在以推荐给药方案(给予320mg,每4周一次,直至第16周,此后给予320mg,每8周一次)接受比奇珠单抗治疗长达56周的斑块状银屑病患者中,约45%的患者产生抗药抗体。在产生抗药抗体的患者中,约34%(占比奇珠单抗治疗组所有患者的16%)的抗体被判定为中和抗体。
化脓性汗腺炎
在推荐的给药方案(给予320mg,每2周一次,直至第16周,此后给予320mg,每4周一次)下,接受比奇珠单抗长达48周的化脓性汗腺炎患者中,约59%的患者出现抗药抗体。在产生抗药抗体的患者中,约63%(占比奇珠单抗给药组所有患者的37%)的患者的抗体被判定为中和抗体。
在各适应症中,抗比奇珠单抗抗体的产生均未对临床应答或安全性特征产生有临床意义的影响。
老年患者(≥65岁)
老年患者中的暴露量有限。
老年患者在使用本品时可能更容易出现某些不良反应,如口腔念珠菌病、皮炎和湿疹。
在斑块状银屑病III期临床研究的安慰剂对照阶段,≥65岁患者口腔念珠菌病的发生率为18.2%,<65岁患者的发生率为6.3%,≥65岁患者皮炎和湿疹的发生率为7.3%,<65岁患者的发生率为2.8%。
报告可疑不良反应
药品获得上市许可后,报告可疑不良反应非常重要。借此,能够持续监测药品的获益/风险比。医疗专业人员应通过相应的国家报告系统报告任何可疑的不良反应。
本文来源:半岛网
(免责声明:此文内容为本网站刊发或转载企业宣传资讯,仅代表作者个人观点,与本网无关。仅供读者参考,并请自行核实相关内容。)
相关知识
银屑病治疗新突破!生物制剂与小分子靶向药最新梳理
化脓性汗腺炎的健康教育及预防策略研究
优时比比奇珠单抗放射学阴性中轴型脊柱关节炎新适应症获批
美国FDA批准百时美施贵宝创新药用于治疗活动性银屑病关节炎成人患者
又到银屑病高发季,创新靶向药医保落地,口服剂型给患者更多“选择”
银屑病生物制剂临床招募患者,入组后使用拓咨同靶点药物治疗,无安慰剂!
银屑病
化脓性汗腺炎怎么缓解疼痛症状
8周一次IL-17A 抑制剂安沐奇塔单抗注射液获批 造福银屑病患者
治疗银屑病越来越有“靶”握
网址: 双靶点药物倍捷乐双适应症中国同日获批,惠及银屑病及化脓性汗腺炎患者 https://www.trfsz.com/newsview1924936.html
推荐资讯
- 1发朋友圈对老公彻底失望的心情 12775
- 2BMI体重指数计算公式是什么 11235
- 3补肾吃什么 补肾最佳食物推荐 11199
- 4性生活姿势有哪些 盘点夫妻性 10428
- 5BMI正常值范围一般是多少? 10137
- 6在线基础代谢率(BMR)计算 9652
- 7一边做饭一边躁狂怎么办 9138
- 8从出汗看健康 出汗透露你的健 9063
- 9早上怎么喝水最健康? 8613
- 10五大原因危害女性健康 如何保 7828
