营养学知识三分钟:食物消化吸收
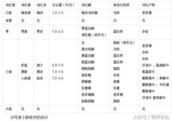
食物进入口腔后,首先刺激唾液腺(salivary glands)的分泌,在牙齿的切割、咀嚼和舌头的搅拌下,唾液与食物一起混合成食团,开始了食物的消化过程。

食物消化
食物的消化和吸收
口腔内消化
食物的消化是从口腔开始的,在口腔内,通过咀嚼和唾液中酶的作用,食物得到初步消化,被唾液浸润和混合的食团经吞咽动作通过食管进入胃内。 人的口腔内有三对大唾液腺,即腮腺、颌下腺和舌下腺,此外还有无数散在分布的小唾液腺。唾液就是由这些大小唾液腺分泌的混合液。
唾液的作用:
湿润口腔和食物,便于说话和吞咽;不断移走味蕾上的食物微粒,从而能不断尝到食物的味道;清洁和保护口腔;抗菌作用;
将食物中的淀粉转化成麦芽糖。但是也会通过带有病菌的人体,唾液也可传播疾病(危险)

唾液
2.胃内消化和吸收
食物入胃后暂时储存,在此期间受到胃液的化学性消化和胃壁肌肉的机械性消化,胃主要细胞分泌的胃蛋白酶原,在盐酸的激活下,成为胃蛋白酶,对进入到胃内的大分子蛋白质进行初步简单的水解;胃壁细胞分泌的盐酸可以抑制和杀死随食物进入胃内的细菌;盐酸能促进胰液、胆汁和小肠液的分泌;盐酸所造成的酸性环境又助于小肠对铁和钙的吸收;胃内因子保护维生素B12不被小肠内水解酶破坏。

胃
3.小肠内消化和吸收
食糜由胃进入小肠后,即开始了小肠内的消化,在胰液、胆汁和小肠液的化学性消化以及小肠运动的机械性消化。许多营养物质也都在这一部位被吸收入机体。因此,食物通过小肠,消化过程基本完成。未被消化的食物残渣,从小肠进入大肠。食物在小肠内停留的时间,随食物的性质而有不同,一般为3-8h。
(1)胰液的分泌
胰液是兼有外分泌和内分泌功能的腺体。胰腺的内分泌功能主要与糖代谢的调节有关,胰腺的外分泌为胰液,是由胰腺的腺泡细胞和小的导管管壁细胞所分泌的,具有很强的消化能力。
胰液是由胰腺的外分泌部分泌的列色无嗅的碱性液体,pH约为7.8-8.4,日分泌的胰液量约为1-2L。
胰液中含有无机物和有机物。在无机成分中,碳酸氢盐的含量很高,它是由胰腺内的小的导管细胞分泌的。导管细胞内含有较高浓度的碳酸酐酶,在它的催化下,二氧化碳可水化而产生碳酸,后者经过解离而产生碳酸氢根(HCO3),人胰液中的HCO3的最高浓度为140mmol/L,其浓度随分泌速度的增加而增加。

分泌
(2)胆汁的分泌
胆汁是由肝细胞不断生成的具有苦味的色液汁,生成后肝管流出,经胆总管而至十二指肠,或由肝管转入胆囊而存贮于胆囊,当消化时再由胆囊排出至十二指肠。胆汁和胰液、肠液一起,对小肠内的食糜进行化学性消化。成人每日分泌量800~1000ML,胆汁中的胆盐、胆固醇和卵磷脂等都可作为乳化剂,减低脂肪的表面张张,使脂肪乳化成微滴,分散在肠腔内,这样便增加了胰脂肪酶的作用面积,使其分解脂肪的作用加速。胆汁的成分很复杂,除水分和钠、钾、钙、碳酸氢盐等无机成分外,其有机成分有胆盐、胆色素、脂肪酸、胆固醇、卵磷脂和粘蛋白等。胆汁中没有消化酶。胆汁通过促进脂肪分解产物的吸收,对脂溶性维生素(维生素A、D、E、K)的吸收也有促进作用。
(3)小肠液的分泌
小肠液是一种弱碱性液体,pH约为7.6,渗透压与血浆相等。小肠液的分泌量变化范围很大,成年人每日分泌量约1-3L。小肠内有两种腺体:十二指肠和肠腺。十二指肠又称勃氏腺(Brunner’sgland),分布在十二指肠的粘膜下层中,分泌碱性液体,内含粘蛋白,因而粘稠度很高。这种分泌物的主要机能是保持十二指肠的上皮,不被胃酸侵蚀。肠腺又称李氏腺(Lieberkühn crypt),分布于全部小肠的粘膜层内,其分泌液构成了小肠液的主要部分。大量的小肠液可以稀释消化产物,使其渗透压下降,有利于吸收。小肠分泌后又很快地被绒毛重吸收,这种液体的交流为小肠内营养物质的吸收提供了媒介。小肠的运动形式包括紧张性收缩、分节运动和蠕动三种。

小肠运动
4.大肠的消化吸收功能
大肠是消化管的末端,人类的大肠没有重要的消化活动,主要是吸收水分和盐分,大肠内有很多的细菌,这些细菌主要来自食物和大肠内的繁殖。
本期就结束了 接下来提个问题大家思考下,下期公布答案
提问
人体的六大营养物质是什么?
相关知识
消化不良,营养不吸收,人消瘦
运动营养学知识:运动者的营养饮食
食品营养与健康水膳食纤维消化吸收演示文稿
中学生营养膳食知识讲座
十分钟学会营养配餐
身体消瘦不吸收营养怎么办
营养学基础知识
运动员营养饮食知识
解读食物营养搭配知识,正确搭配吃的更营养!
营养健康饮食知识? 健康饮食与养生知识?
网址: 营养学知识三分钟:食物消化吸收 https://www.trfsz.com/newsview642425.html
推荐资讯
- 1发朋友圈对老公彻底失望的心情 12775
- 2BMI体重指数计算公式是什么 11235
- 3补肾吃什么 补肾最佳食物推荐 11199
- 4性生活姿势有哪些 盘点夫妻性 10428
- 5BMI正常值范围一般是多少? 10137
- 6在线基础代谢率(BMR)计算 9652
- 7一边做饭一边躁狂怎么办 9138
- 8从出汗看健康 出汗透露你的健 9063
- 9早上怎么喝水最健康? 8613
- 10五大原因危害女性健康 如何保 7828
